GM Service Manual Online
For 1990-2009 cars only
Makes
🢒
Chevrolet
🢒
2005
🢒
Chevy K Silverado - 4WD
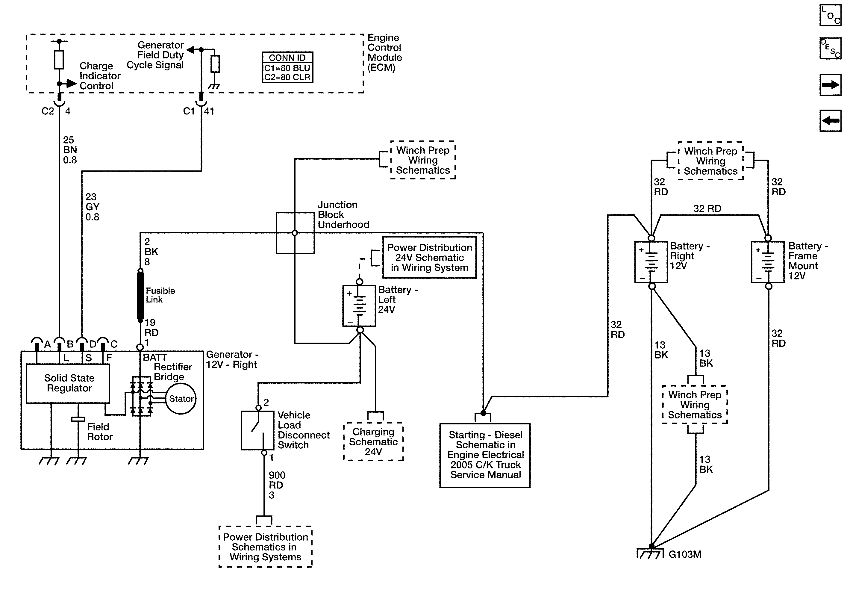
🢒 Charging Schematics - 12V
Charging Schematics - 12V
Charging Schematics - 12V
Master Electrical Component List
Charging System Description and Operation
Charging Schematics - 24V
Battery Schematics
12V/24V
12V/24V