GM Service Manual Online
For 1990-2009 cars only
Makes
🢒
Chevrolet
🢒
2005
🢒
Chevy K Silverado - 4WD
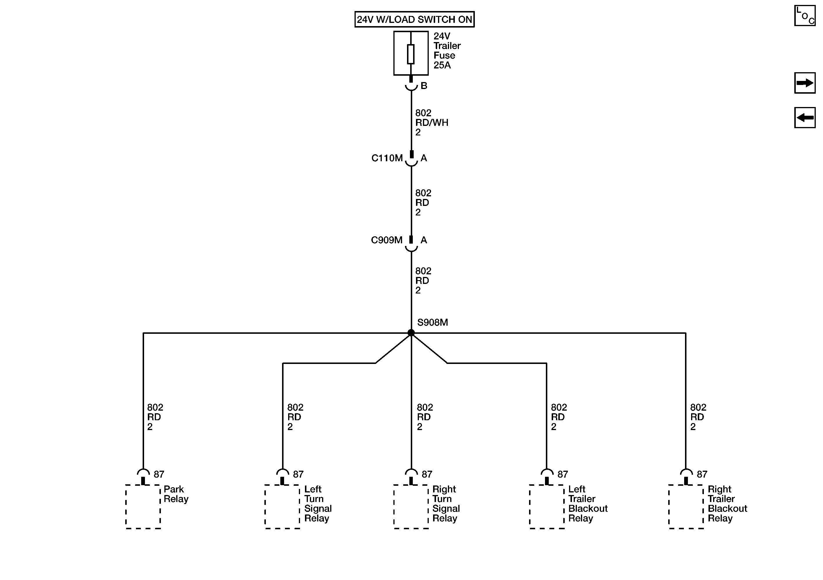
🢒 24V - Trailer Fuse
24V - Trailer Fuse
24V - Trailer Fuse
Master Electrical Component List
Relay Block
12V/24V