GM Service Manual Online
For 1990-2009 cars only
Makes
🢒
Chevrolet
🢒
1999
🢒
Chevy P12 Chassis
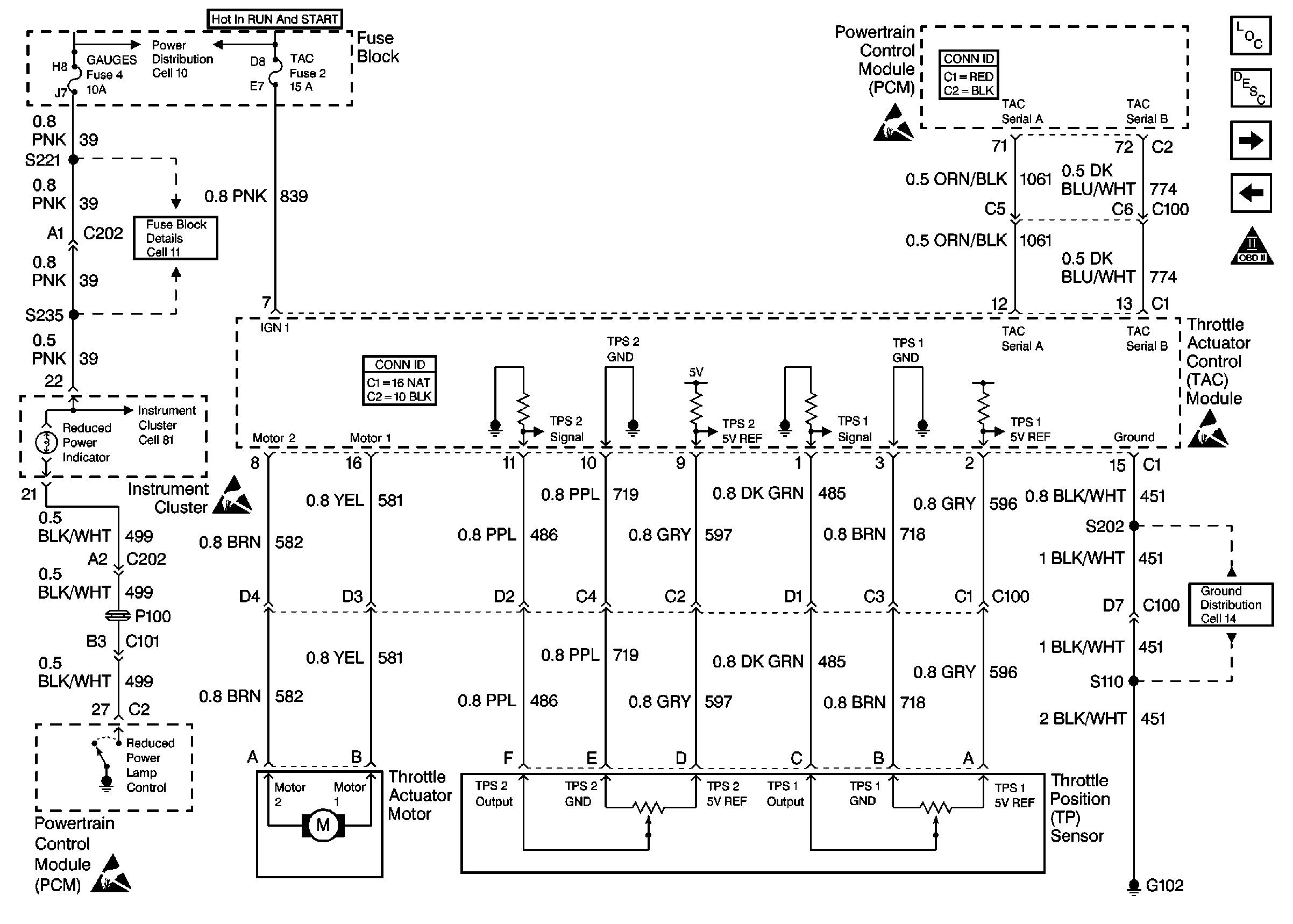
🢒 Cell 20: Throttle Control
Cell 20: Throttle Control
Cell 20: Throttle Control
Engine Controls Components
Throttle Actuator Control (TAC) System Description
Cell 20: Accelerator Pedal Position Sensor and Cruise Control
Cell 20: EVAP and EGR
OBD II Symbol Description Notice
Cell 11: GAUGES, TURN/BU, and TAC fuses
Cell 10: Junction Block
Handling ESD Sensitive Parts Notice
Handling ESD Sensitive Parts Notice
Cell 14: G102
Handling ESD Sensitive Parts Notice
Handling ESD Sensitive Parts Notice
Cell 81: Indicators