GM Service Manual Online
For 1990-2009 cars only
Makes
🢒
Chevrolet
🢒
1999
🢒
Chevy P42 Commercial Chassis
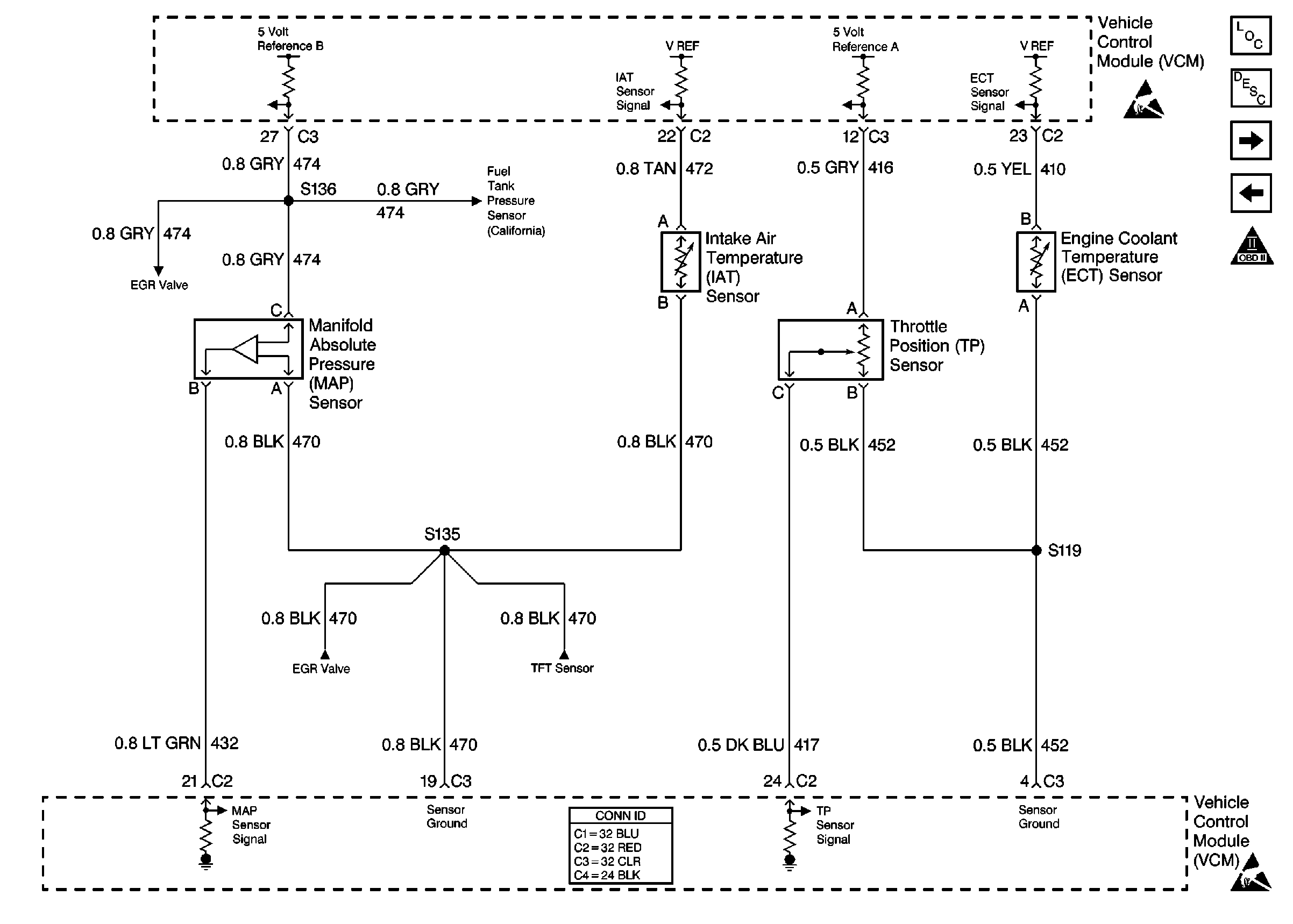
🢒 Cell 21: Engine Data Sensors - MAP, IAT, TP ECT
Cell 21: Engine Data Sensors - MAP, IAT, TP ECT
Cell 21: Engine Data Sensors -- MAP, IAT, TP ECT
Engine Controls Components
Information Sensors/Switches Description
Cell 21: Engine Data Sensors - HO2S
Cell 21: Fuel Controls - Injectors
OBD II Symbol Description Notice
Engine Controls Components
Cell 21: EVAP and EGR Controls
Cell 21: EVAP and EGR Controls
Handling ESD Sensitive Parts Notice
Cell 21: A/T Controls - Internal Switches and TISS
Cell 21: EVAP and EGR Controls