GM Service Manual Online
For 1990-2009 cars only
Makes
🢒
Chevrolet
🢒
1999
🢒
Corvette
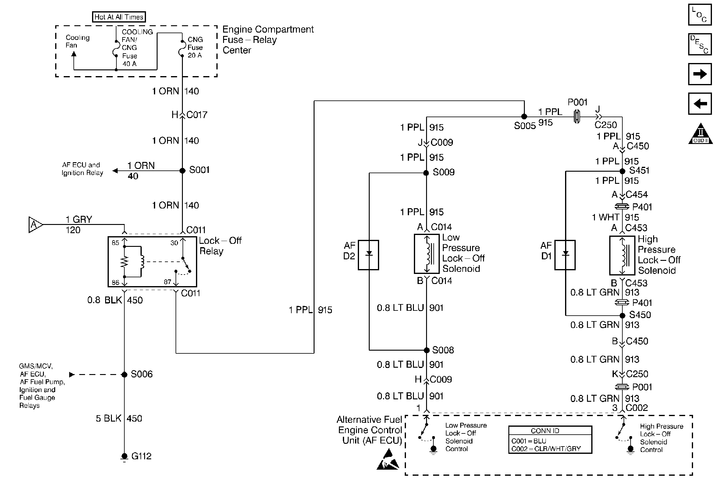
🢒 Fuel Controls, Lock-Off Solenoid
Fuel Controls, Lock-Off Solenoid
Fuel Controls, Lock-Off Solenoid
Engine Controls Components
Alternative Fuel Engine Control Unit
Fuel Controls, Fuel Gauge
Fuel Controls, Fuel Pump
OBD II Symbol Description Notice
Handling ESD Sensitive Parts Notice
Fuel Controls, Fuel Pump