GM Service Manual Online
For 1990-2009 cars only
Makes
🢒
Chevrolet
🢒
2000
🢒
Corvette
🢒 Cell 134: Rear Compartment Lid Release (Coupe)
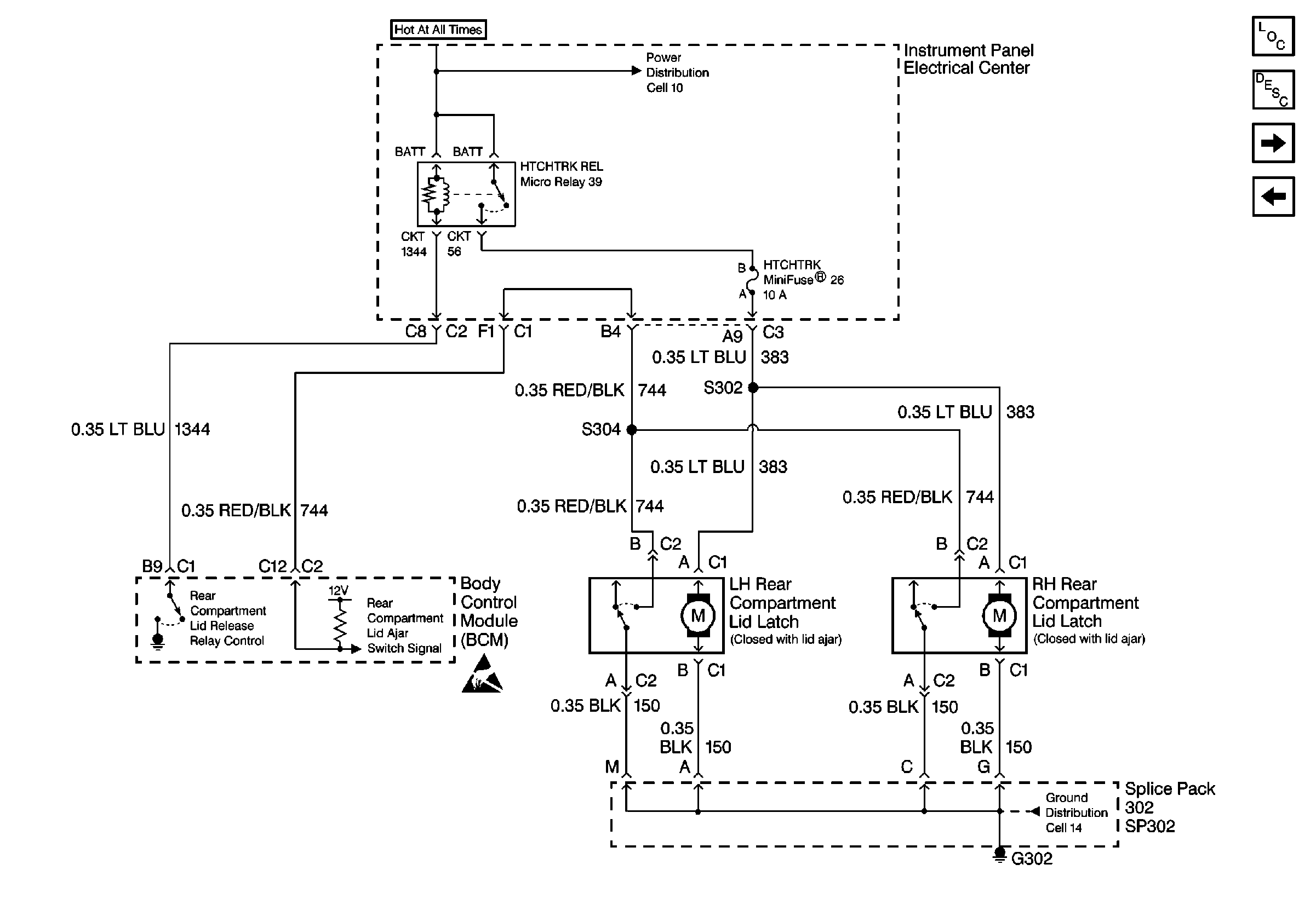
Cell 134: Rear Compartment Lid Release (Coupe)
Cell 134: Rear Compartment Lid Release (Coupe)
Body Rear End Components
Cell 134: Folding Top Control
Cell 134: Rear Compartment Lid Release (Hardtop/Convertible)
Cell 14: SP302, G302
Handling ESD Sensitive Parts Notice
Cell 10: I/P Fuses 32, 26, Relay 39