GM Service Manual Online
For 1990-2009 cars only
Makes
🢒
Chevrolet
🢒
2000
🢒
Corvette
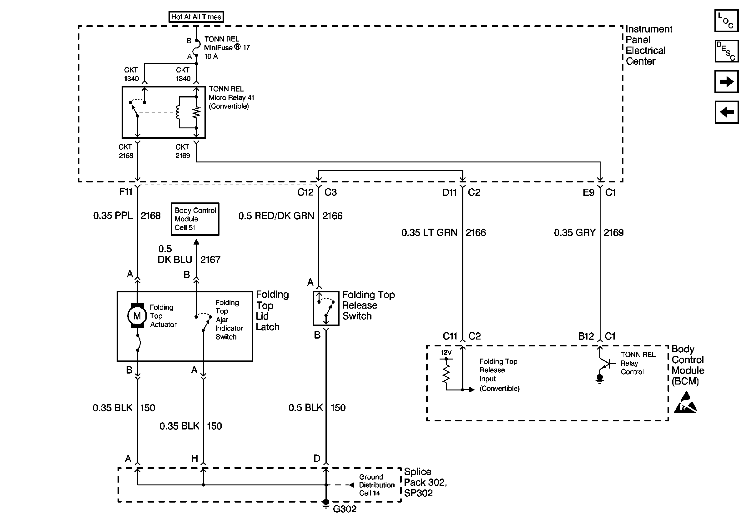
🢒 Cell 134: Folding Top Control
Cell 134: Folding Top Control
Cell 134: Folding Top Control
Body Rear End Components
Cell 134: Fuel Tank Filler Door Release
Cell 134: Rear Compartment Lid Release (Coupe)
Handling ESD Sensitive Parts Notice
Cell 14: SP302, G302
Cell 51: Hood Ajar Indicator Switch