GM Service Manual Online
For 1990-2009 cars only
Figure 1:

Blower Controls


Object Number: 687423  Size: FS
Master Electrical Component List
Air Temperature Description and Operation
Compressor Controls
Instrument Panel Electrical Center Bussing (1 of 2)
Star Connectors
Instrument Panel Electrical Center Bussing (1 of 2)
G202
Figure 2:

Compressor Controls


Object Number: 687425  Size: FS
Master Electrical Component List
Air Temperature Description and Operation
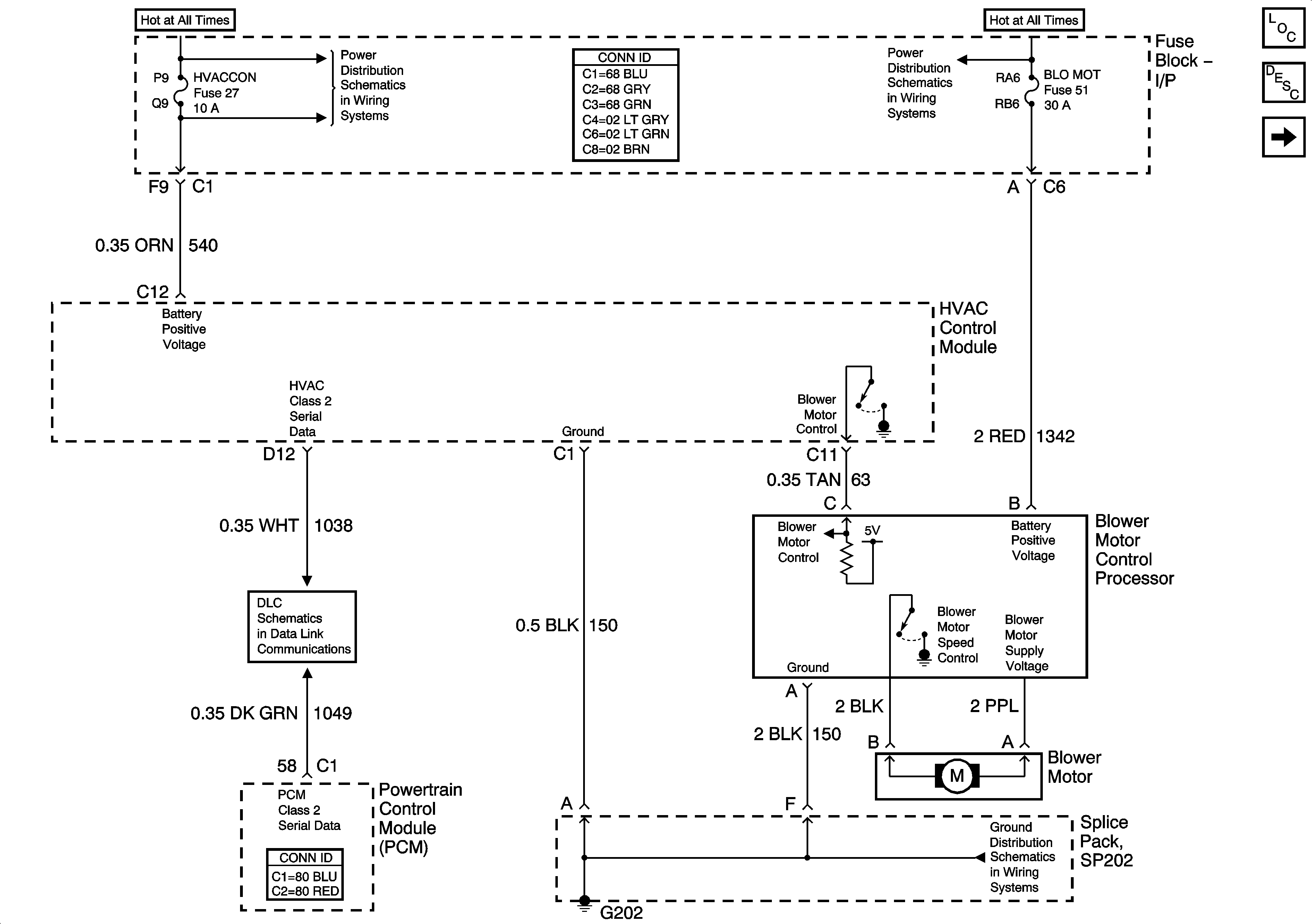
Air Delivery/Temperature Controls (Power, Ground and DLC)
Blower Controls
Underhood Electrical Center Fuses 14, 13, 16, 15, 5 and Relays 43,44, 35 and 42
G106 and G105
Star Connectors
Underhood Electrical Center Bussing (2 of 2)
G101 and G102
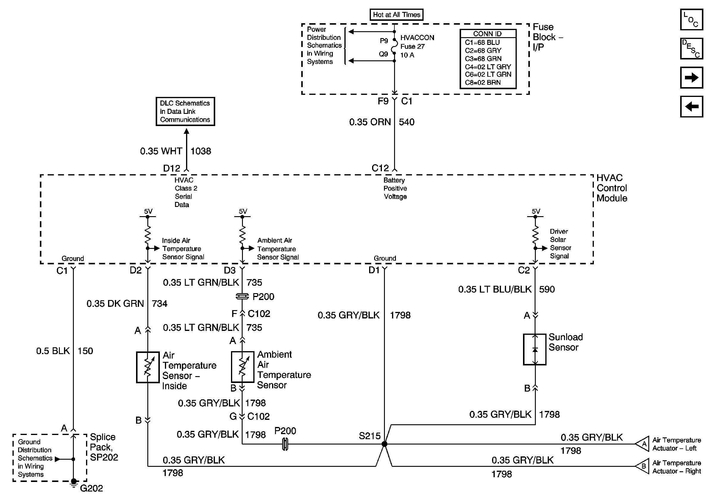
Figure 3:

Air Delivery/Temperature Controls - Power, Ground and DLC


Object Number: 687500  Size: FS
Master Electrical Component List
Air Temperature Description and Operation
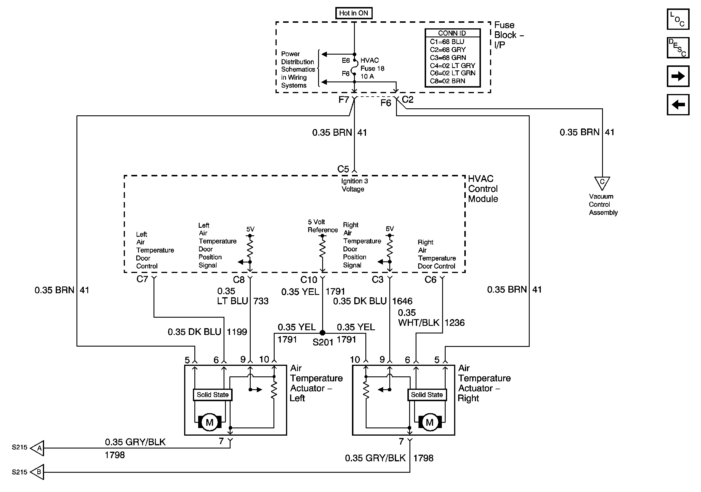
Air Delivery/Temperature Controls (Actuator Control)
Compressor Controls
Star Connectors
G202
Instrument Panel Electrical Center Bussing (1 of 2)
Air Delivery/Temperature Controls (Actuator Control)
Air Delivery/Temperature Controls (Actuator Control)
Figure 4:

Air Delivery/Temperature Controls - Actuator Control


Object Number: 687533  Size: FS
Master Electrical Component List
Air Temperature Description and Operation
Air Delivery/Temperature Controls (Solenoid Control)
Air Delivery/Temperature Controls (Power, Ground and DLC)
Air Delivery/Temperature Controls (Power, Ground and DLC)
Air Delivery/Temperature Controls (Power, Ground and DLC)
Instrument Panel Electrical Center Fuses 50, 14, 21, 22, 18, Relay 44, and the Ignition Switch (2 of 2)
Air Delivery/Temperature Controls (Solenoid Control)
Figure 5:

Air Delivery/Temperature Controls - Solenoid Control


Object Number: 687535  Size: FS
Master Electrical Component List
Air Delivery Description and Operation
Air Delivery/Temperature Controls (Vacuum Control)
Air Delivery/Temperature Controls (Actuator Control)
Air Delivery/Temperature Controls (Actuator Control)
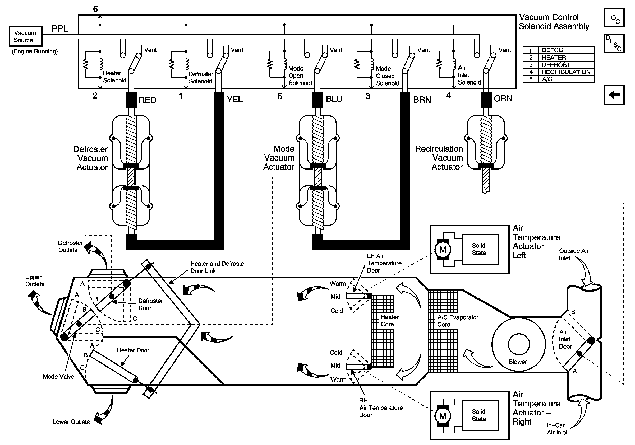
Figure 6:

Air Delivery/Temperature Controls - Vacuum Control


Object Number: 687536  Size: FS
Master Electrical Component List
Air Delivery Description and Operation
Air Delivery/Temperature Controls (Solenoid Control)