GM Service Manual Online
For 1990-2009 cars only
Figure 1:

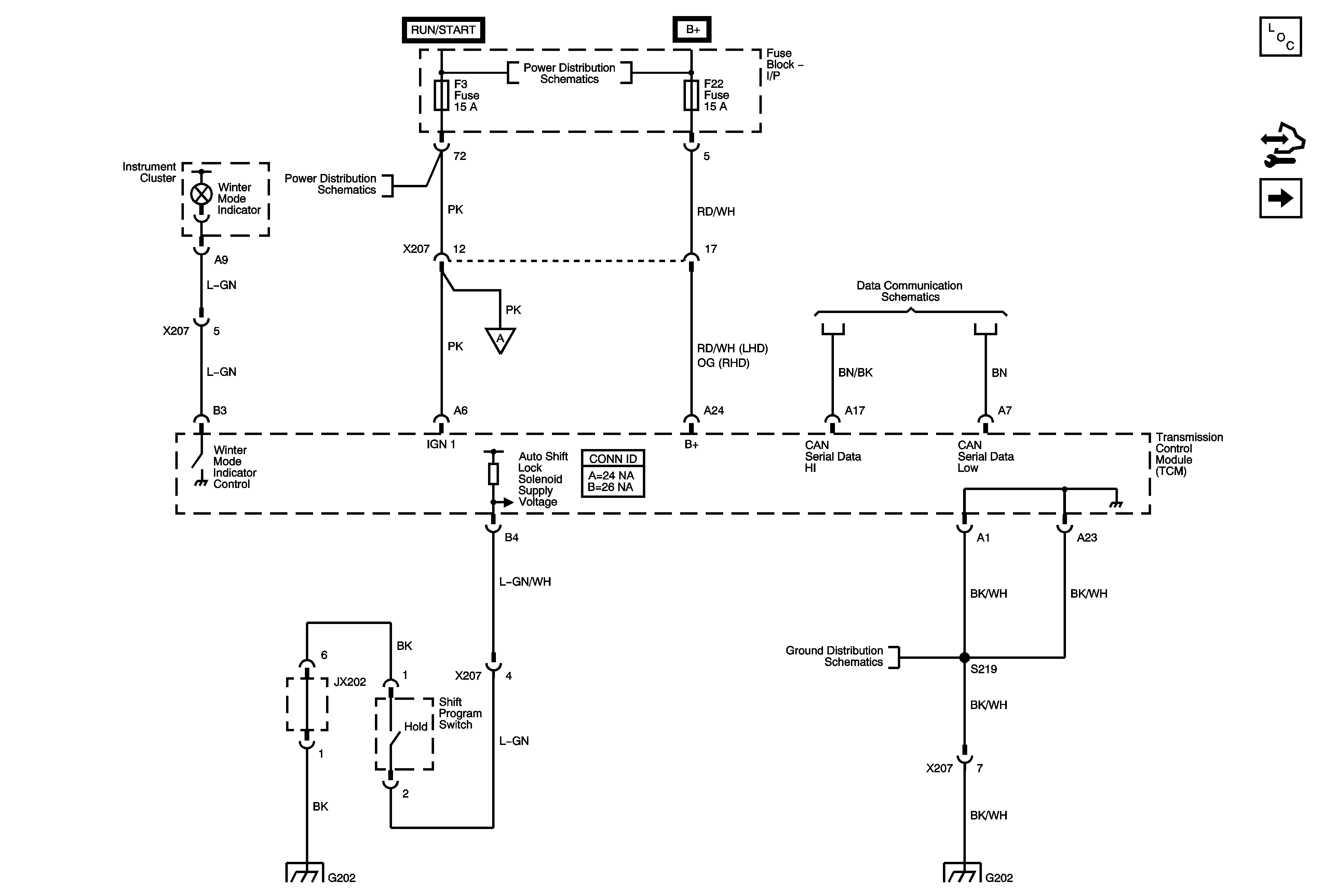
Transmission Control Module (TCM) Power, Ground, Serial Data, Hold Mode Indicator Control


Object Number: 1860271  Size: FS
Master Electrical Component List
Control Module References
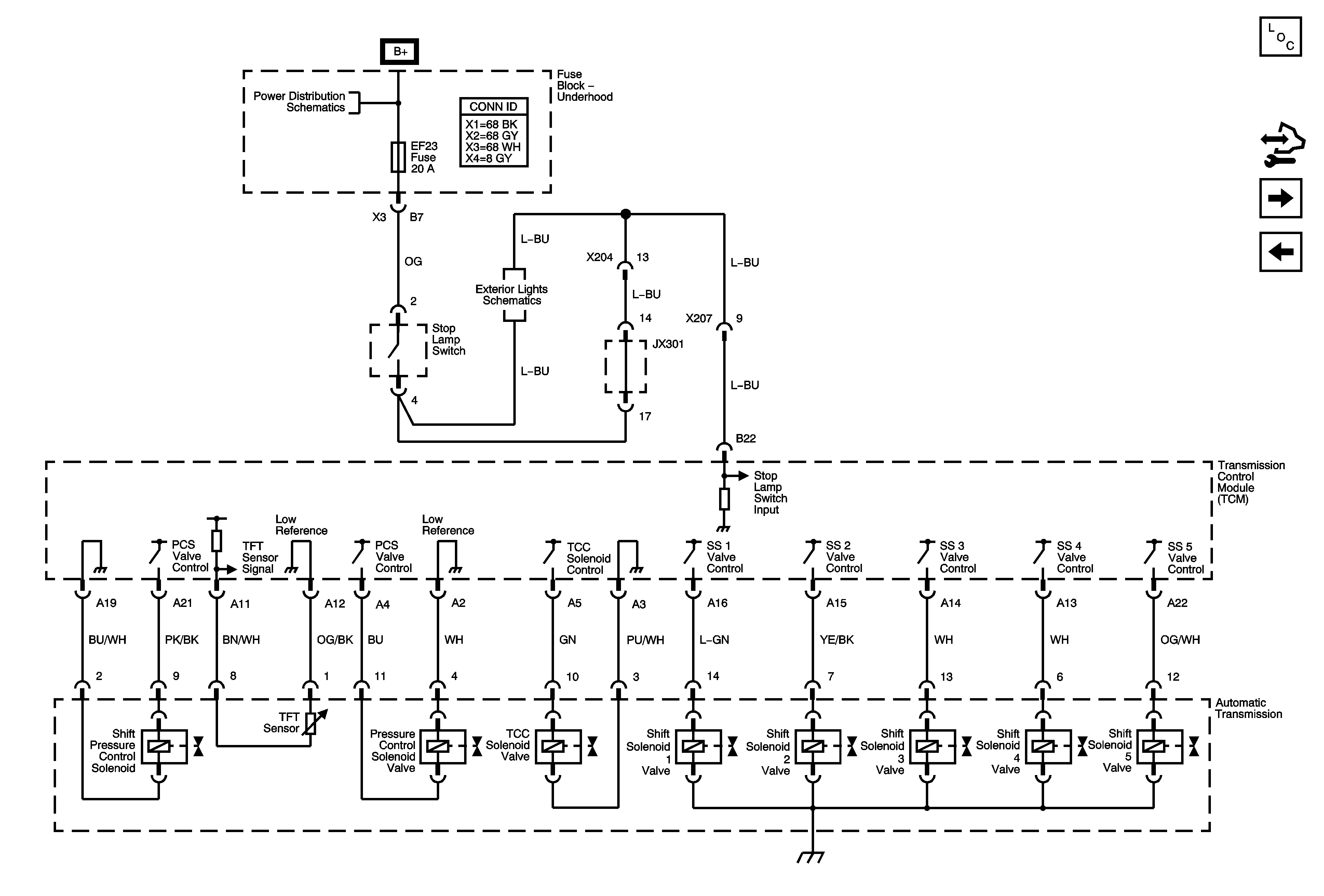
Shift and Pressure Control Solenoids
Alternator, EF1, EF3, EF5, EF18, EF19, EF27, EF30, EF33 Fuses
Alternator, EF1, EF3, EF5, EF18, EF19, EF27, EF30, EF33 Fuses
DLC Schematics
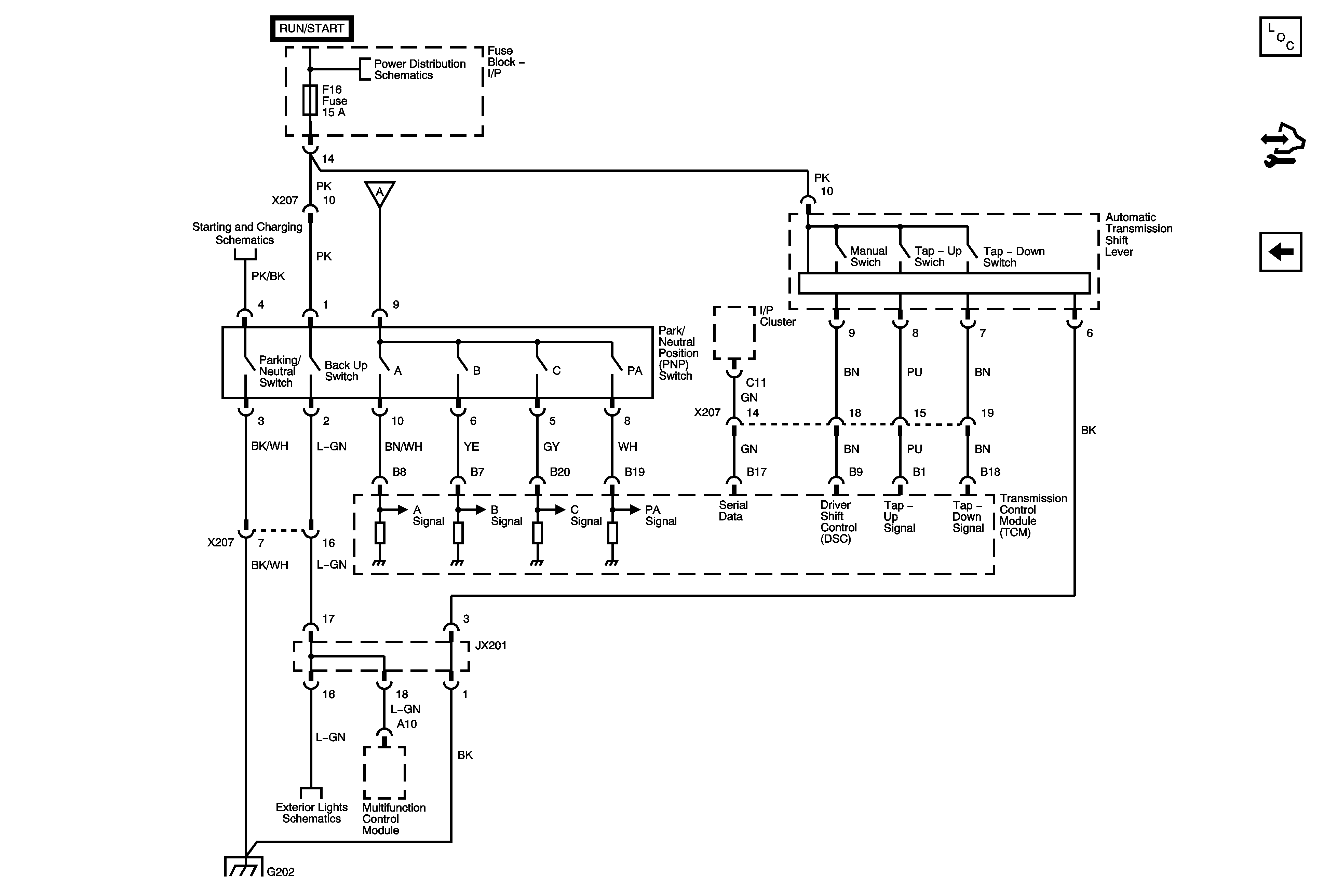
Park/Neutral Position Switch, Automatic Transmission Shift Lever
G101, G106, G107
G202 (1 of 2)
G202 (1 of 2)
Figure 2:

Shift and Pressure Control Solenoids


Object Number: 1860273  Size: FS
Master Electrical Component List
Control Module References
Vehicle Speed Signal
Transmission Control Module (TCM) Power, Ground, Serial Data, Hold Mode Indicator Control
Alternator, EF1, EF3, EF5, EF18, EF19, EF27, EF30, EF33 Fuses
Park Lamps
Figure 3:

Vehicle Speed Signal


Object Number: 1860274  Size: FS
Master Electrical Component List
Control Module References
Park/Neutral Position Switch, Automatic Transmission Shift Lever
Shift and Pressure Control Solenoids
Figure 4:

Park/Neutral Position (PNP) Switch, Automatic Transmission Shift Lever


Object Number: 1860275  Size: FS
Master Electrical Component List
Control Module References
Vehicle Speed Signal
Alternator, EF1, EF3, EF5, EF18, EF19, EF27, EF30, EF33 Fuses
Transmission Control Module (TCM) Power, Ground, Serial Data, Hold Mode Indicator Control
Charging System
G202 (1 of 2)