GM Service Manual Online
For 1990-2009 cars only
Makes
🢒
Chevrolet
🢒
1997
🢒
Express
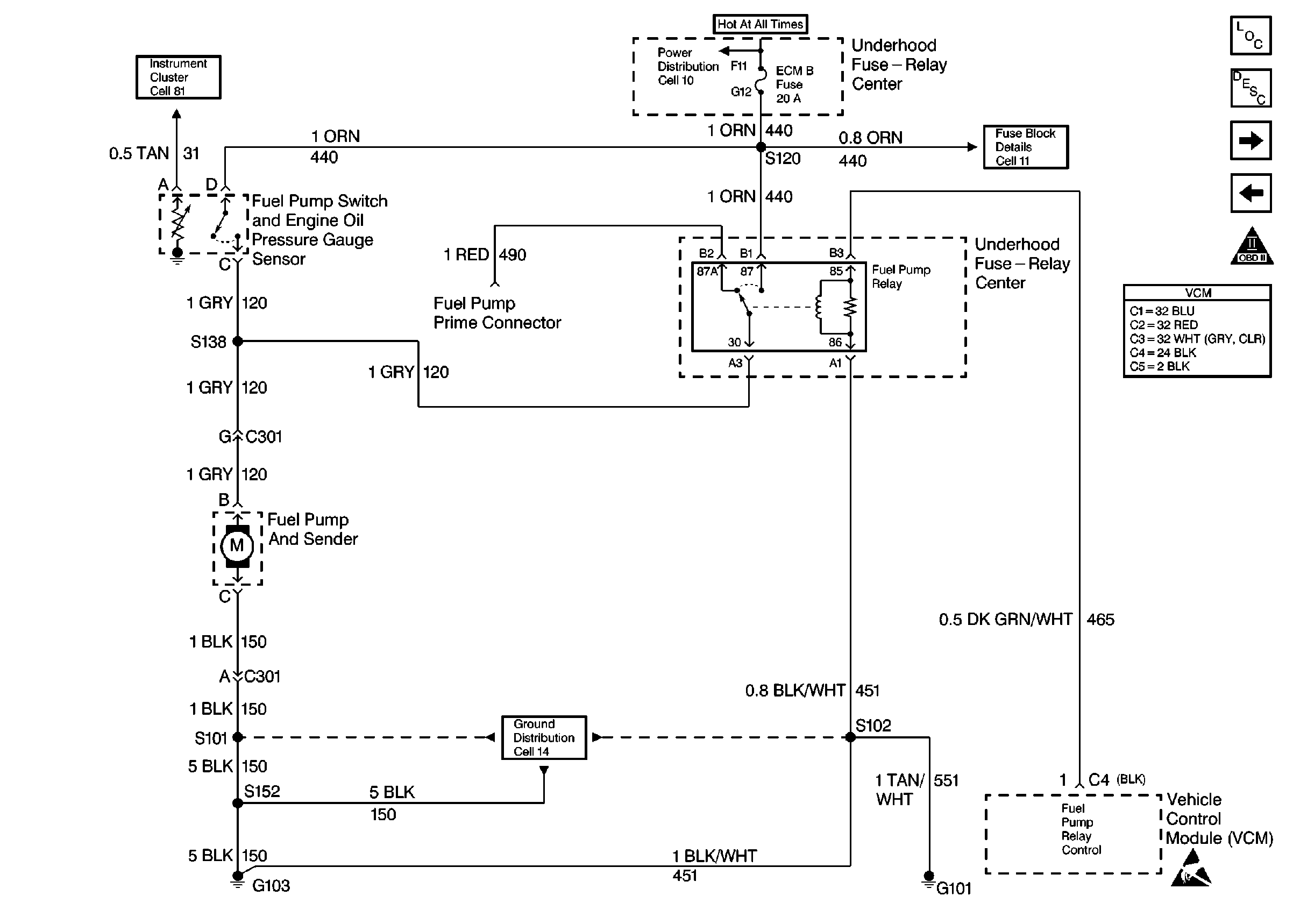
🢒 Fuel Pump Controls
Fuel Pump Controls
Fuel Pump Controls
Engine Controls Components
Information Sensors 4.3L, 5.0L
Fuel Injector Controls
Ignition Controls
OBD II Symbol Description Notice