GM Service Manual Online
For 1990-2009 cars only
Makes
🢒
Chevrolet
🢒
2000
🢒
Express
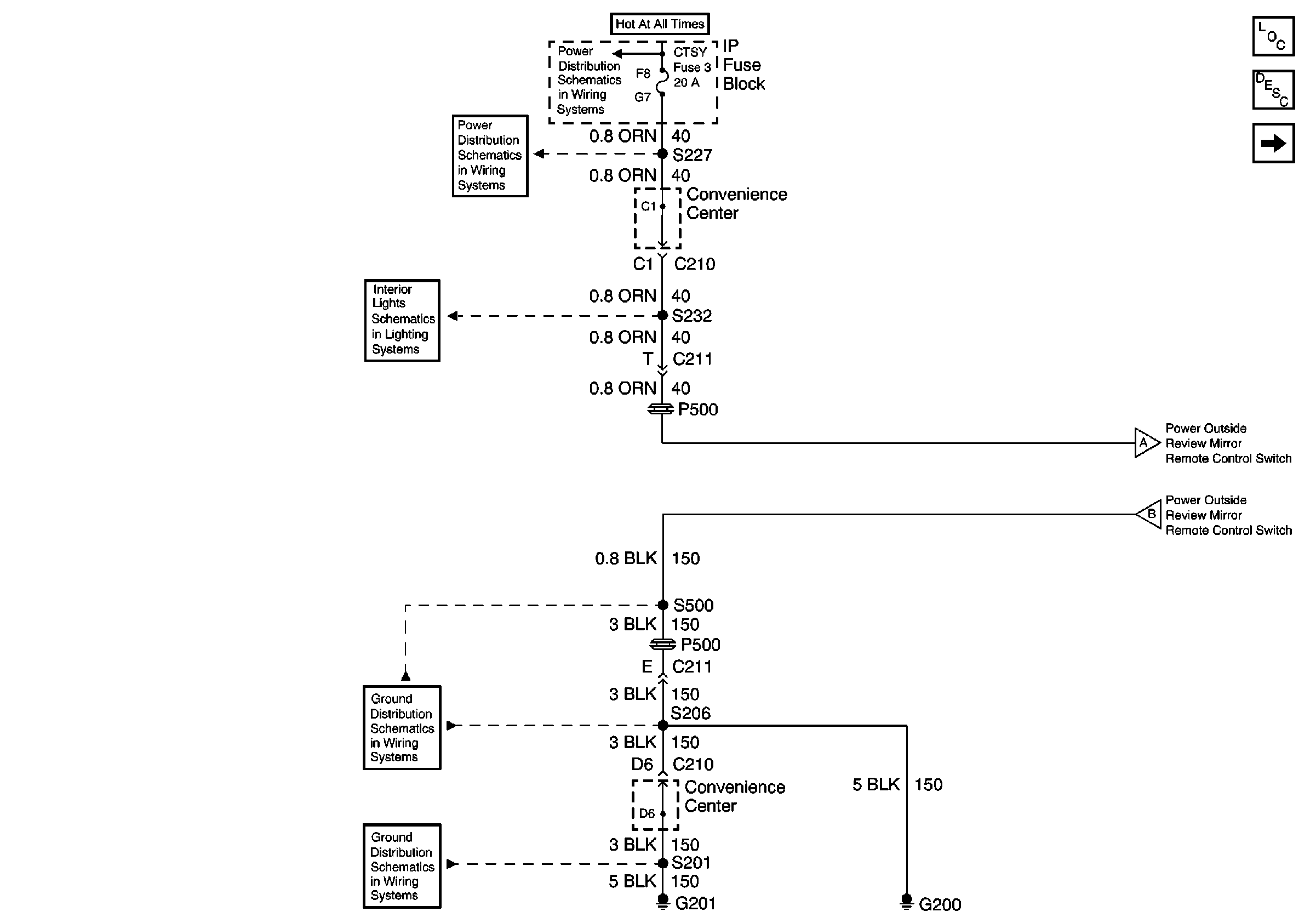
🢒 CTSY Fuse, G200, G201
CTSY Fuse, G200, G201
CTSY Fuse, G200, G201
Power Door Systems Components
Power Windows Circuit Description
Power Mirror Switch and Motors
CTSY, AIR BAGS, and TURN B/U Fuses
CTSY Fuse
LIGHTING and BATT Fuses
G200
G201
Power Mirror Switch and Motors
Power Mirror Switch and Motors