GM Service Manual Online
For 1990-2009 cars only
Makes
🢒
Chevrolet
🢒
2001
🢒
Express
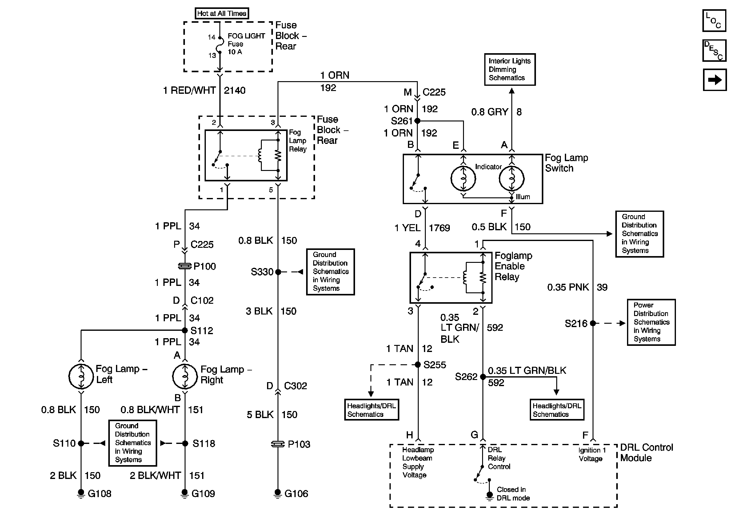
🢒 Front Fog Lamps (Domestic)
Front Fog Lamps (Domestic)
Front Fog Lamps (Domestic)
Master Electrical Component List
Exterior Lighting Systems Description and Operation
Rear Fog Lamps (Export)
Additional Control Illumination Lamps with Y91
G108 and G109 (Domestic)
G100, G102, G104, G105, G106, G110, G112, G300
DRL Control Module, Headlamp Switch, Muti-Function Switch
DRL Control Module, Headlamp Switch, Muti-Function Switch
Components through S202 and S205 to G201
Gauges Fuse