GM Service Manual Online
For 1990-2009 cars only
Makes
🢒
Chevrolet
🢒
2002
🢒
Express
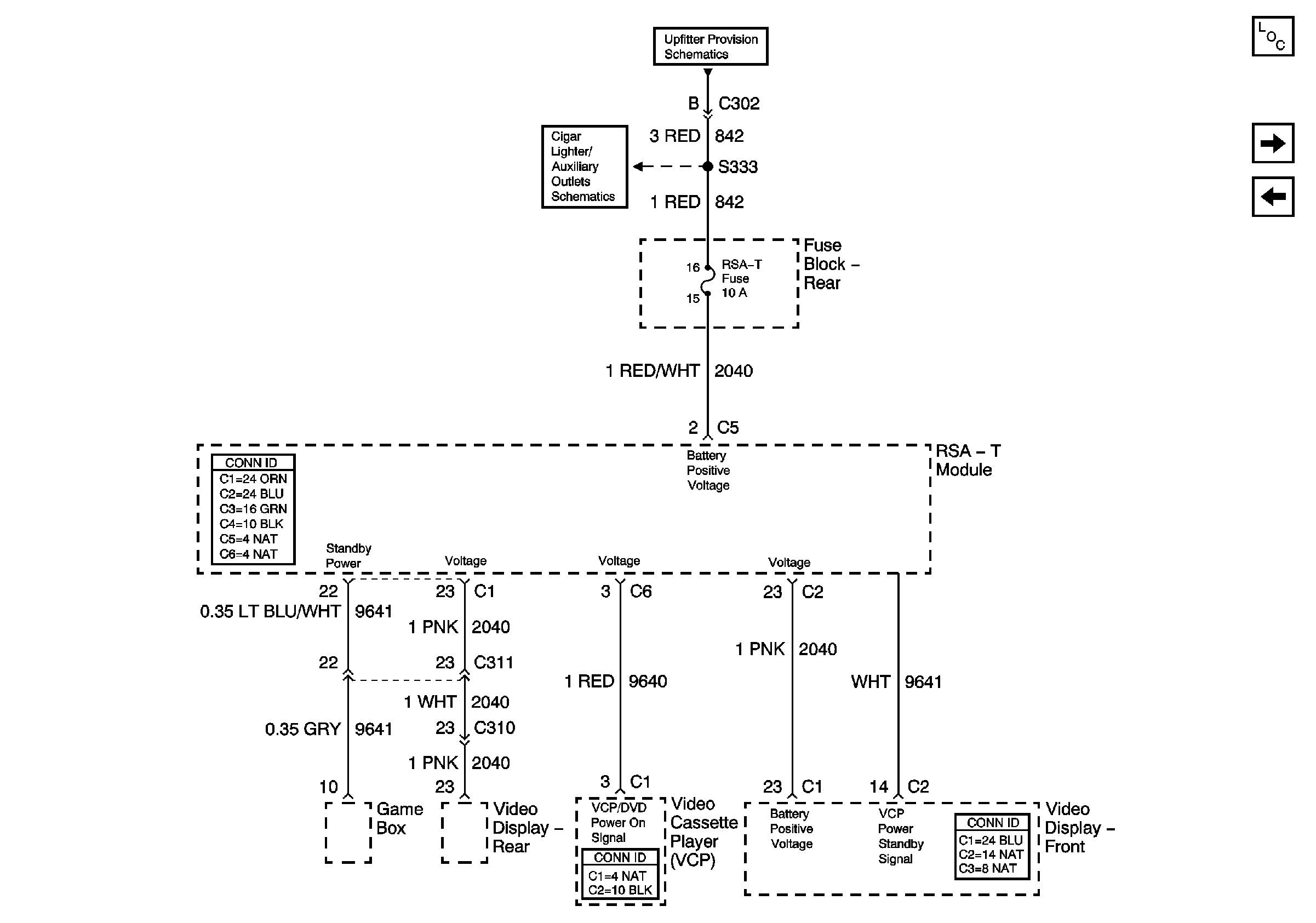
🢒 RSA-T Fuse
RSA-T Fuse
RSA-T Fuse
Master Electrical Component List
Power Amp, Fog Lamp, and Bose Amp Fuses
Rear Fuse Block Wiring
Upfitter Provision Schematics
Cigar Lighter/Accessory Power Outlets