GM Service Manual Online
For 1990-2009 cars only
Makes
🢒
Chevrolet
🢒
2004
🢒
Express
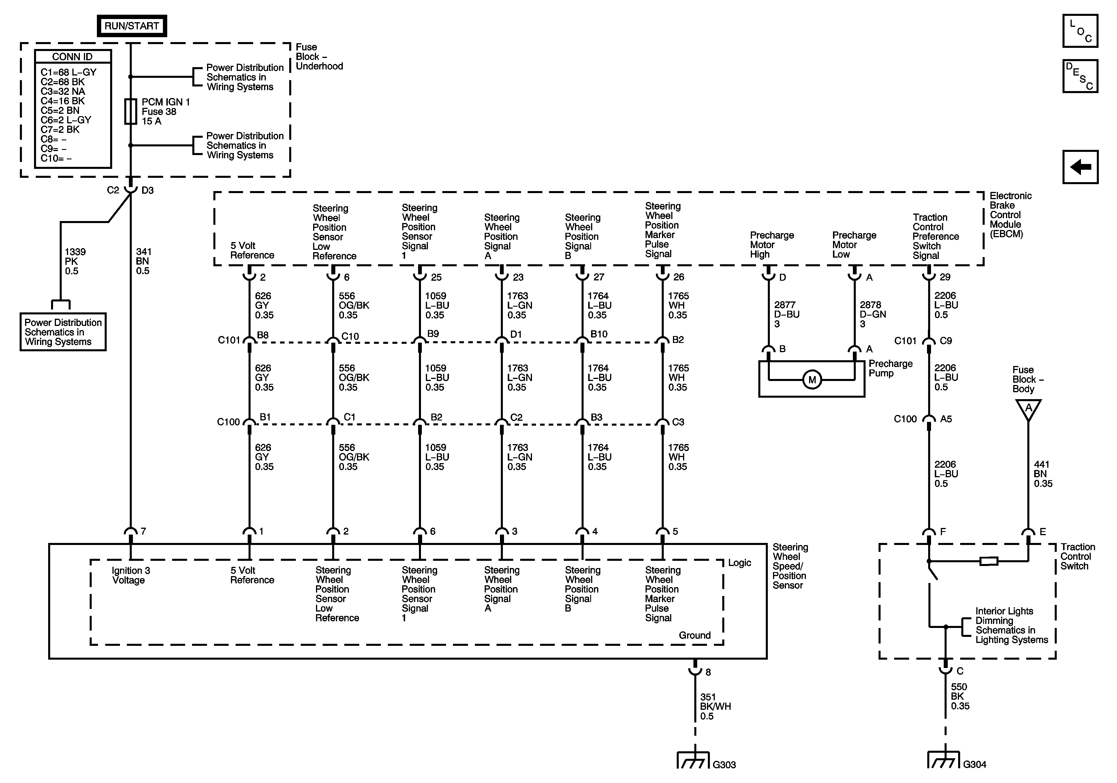
🢒 Steering Wheel/Speed Position Inputs, Traction Control Switch and Precharge Pump - JL4
Steering Wheel/Speed Position Inputs, Traction Control Switch and Precharge Pump - JL4
Steering Wheel/Speed Position Inputs, Traction Control Switch and Precharge Pump - JL4
Master Electrical Component List
ABS Description and Operation W/O JL4
Yaw and Lateral Acceleration Sensor Inputs - JL4
IGN B Fuse, ACCY/RUN and RUN/START Bus Bars
O2A, O2B, SPARE, BTSI/BU, PCM IGN 1, BTSI and TRLR BU Fuses
O2A, O2B, SPARE, BTSI/BU, PCM IGN 1, BTSI and TRLR BU Fuses
Power, Ground, Serial Data, Indicator, VSS and Stop Lamp Switch - JL4
I/P Dimming Supply Voltage 1 of 3 and LED Dimming Supply Voltage
G303 and G304
G303 and G304