GM Service Manual Online
For 1990-2009 cars only
Makes
🢒
Chevrolet
🢒
2001
🢒
Impala
🢒 Indicator, and Lamp Control
Indicator, and Lamp Control
Indicator, and Lamp Control
Master Electrical Component List
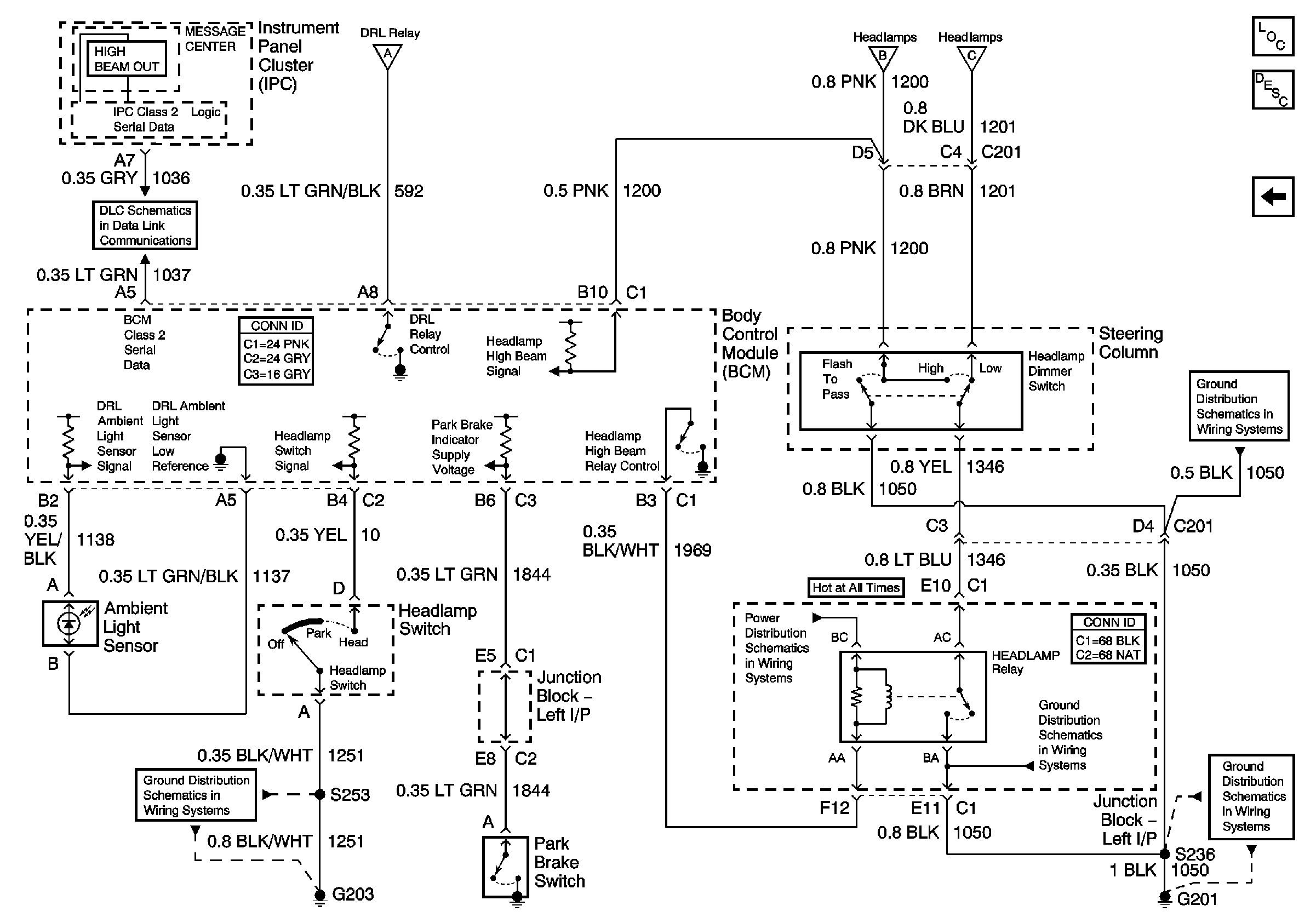
Exterior Lighting Systems Description and Operation
DRL Relay, Headlamps, and Power
DLC Schematics
DRL Relay, Headlamps, and Power
DRL Relay, Headlamps, and Power
DRL Relay, Headlamps, and Power
G201 (1 of 2)
G203 (1 of 3)
G201 (1 of 2)