GM Service Manual Online
For 1990-2009 cars only
Makes
🢒
Chevrolet
🢒
2005
🢒
Impala
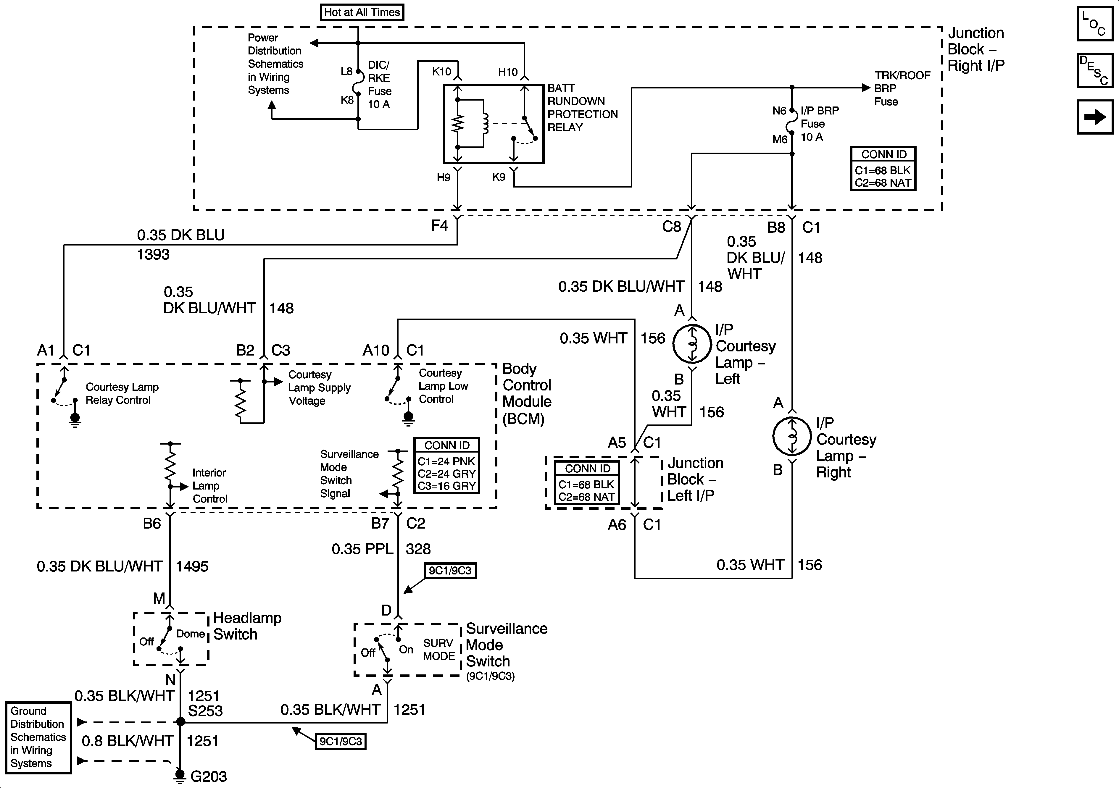
🢒 Courtesy Lamps Control and I/P
Courtesy Lamps Control and I/P
Courtesy Lamps Control, and I/P
Master Electrical Component List
Interior Lighting Systems Description and Operation
Rear Compartment
B/U LP, DIC/RKE, PWR DROP and RT HTD ST Fuses, PWR SEATS BRKR Circuit Breaker
BATT RUNDOWN PROTECTION RELAY, I/P BRP, and TRK/ROOF BRP Fuses
G203 - 1 of 3