GM Service Manual Online
For 1990-2009 cars only
Makes
🢒
Chevrolet
🢒
2007
🢒
Impala
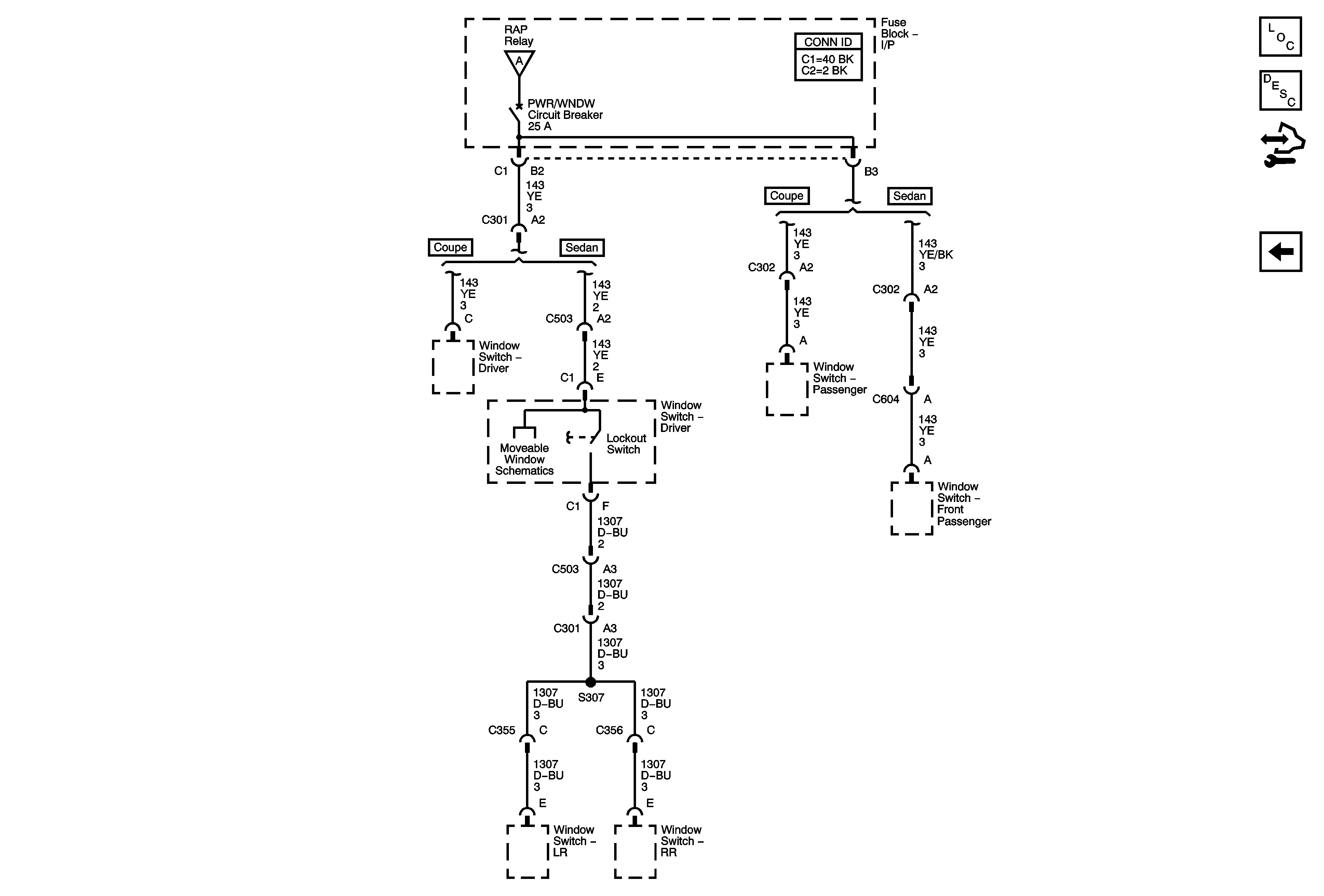
🢒 Retained Accessory Power - Power Window Circuits
Retained Accessory Power - Power Window Circuits
Retained Accessory Power - Power Window Circuits
Master Electrical Component List
Retained Accessory Power (RAP) Description and Operation
Control Module References
Retained Accessory Power - RAP Fuse Circuits
Retained Accessory Power - RAP Fuse Circuits
Sedan