GM Service Manual Online
For 1990-2009 cars only
Makes
🢒
Chevrolet
🢒
2004
🢒
Optra
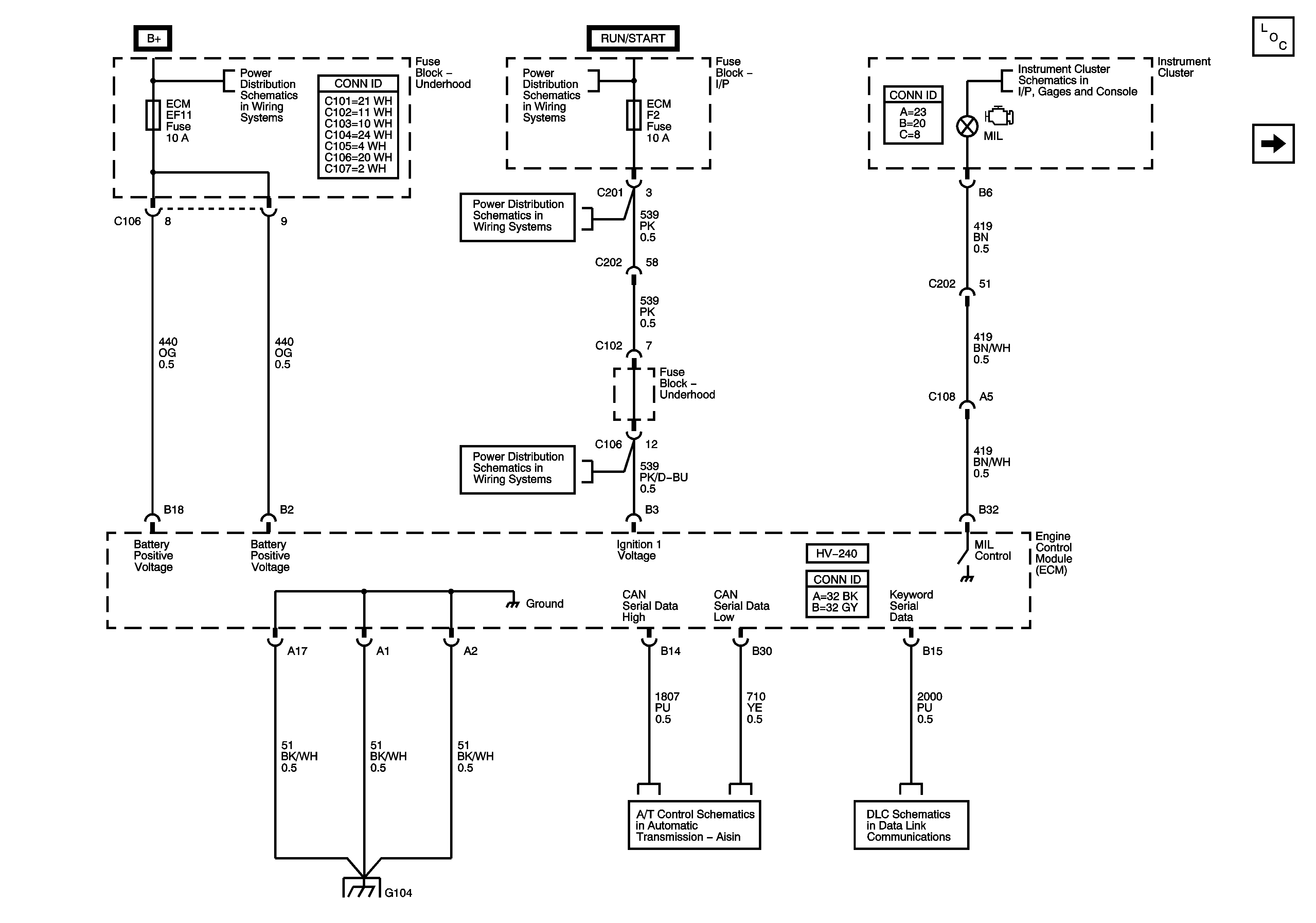
🢒 Module Power, Ground, Serial Data, Malfunction Indicator Lamp (MIL)
Module Power, Ground, Serial Data, Malfunction Indicator Lamp (MIL)
Module Power, Ground, Serial Data, Malfunction Indicator Lamp (MIL)
Master Electrical Component List
Engine Data Sensors - Pressure and Temperature, Oxygen Sensor (O2S)
Underhood Fuse Block - ECM Fuse
I/P Fuse Block - ECM Fuse
I/P Fuse Block - ECM Fuse
Module Power, Ground, Malfunction Indicator Lamp (MIL), Hold Lamp and Serial Data
MR140
I/P Fuse Block - ECM Fuse
Power, Ground and Gages - 1.8L/2.0L