GM Service Manual Online
For 1990-2009 cars only
Makes
🢒
Chevrolet
🢒
2000
🢒
Prizm
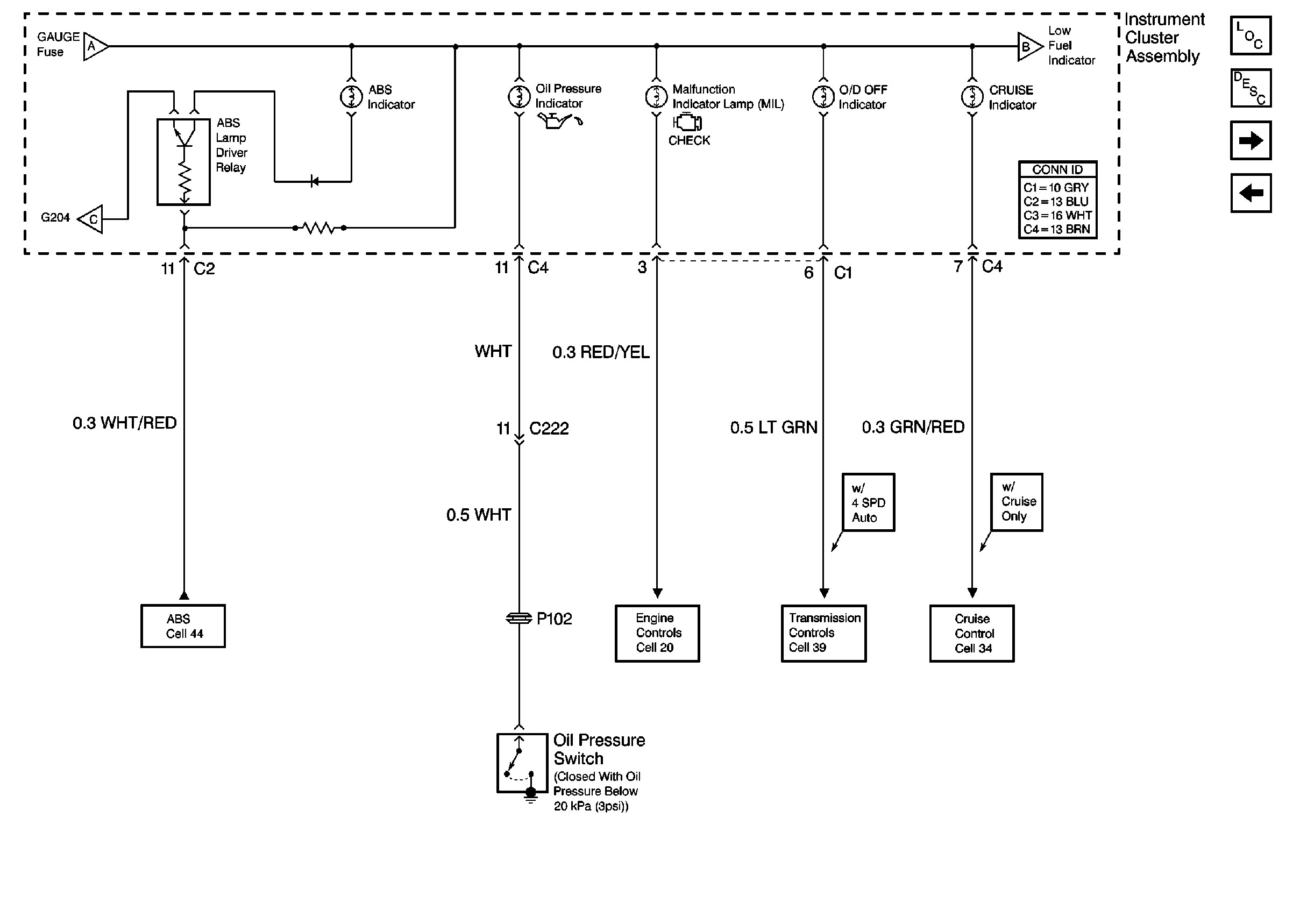
🢒 Cell 81: ABS, Oil Pressure, MIL, O/D OFF, and Cruise Indicators
Cell 81: ABS, Oil Pressure, MIL, O/D OFF, and Cruise Indicators
Cell 81: ABS, Oil Pressure, MIL, O/D OFF, and Cruise Indicators
Instrument Panel, Gages, and Console Component Views
Instrument Cluster Circuit Description
Cell 81: Gages, Speedometer, and Low Fuel Indicator
Cell 81: Turn, High Beam, Defogger, Brake, and Seat Belt Indicator
Cell 44: ABS Indicator Control, ABS Lamp Driver Relay, ABS Warning Indicator, and BPMV
Cell 20: MIL and DLC
Cell 39: EFI Relay and PCM
Cell 34: Cruise Control Servo, PNP Switch, CPP Interrupt Switch, and Stoplamp Switch