GM Service Manual Online
For 1990-2009 cars only
Makes
🢒
Chevrolet
🢒
2000
🢒
S10 Pickup - 2WD
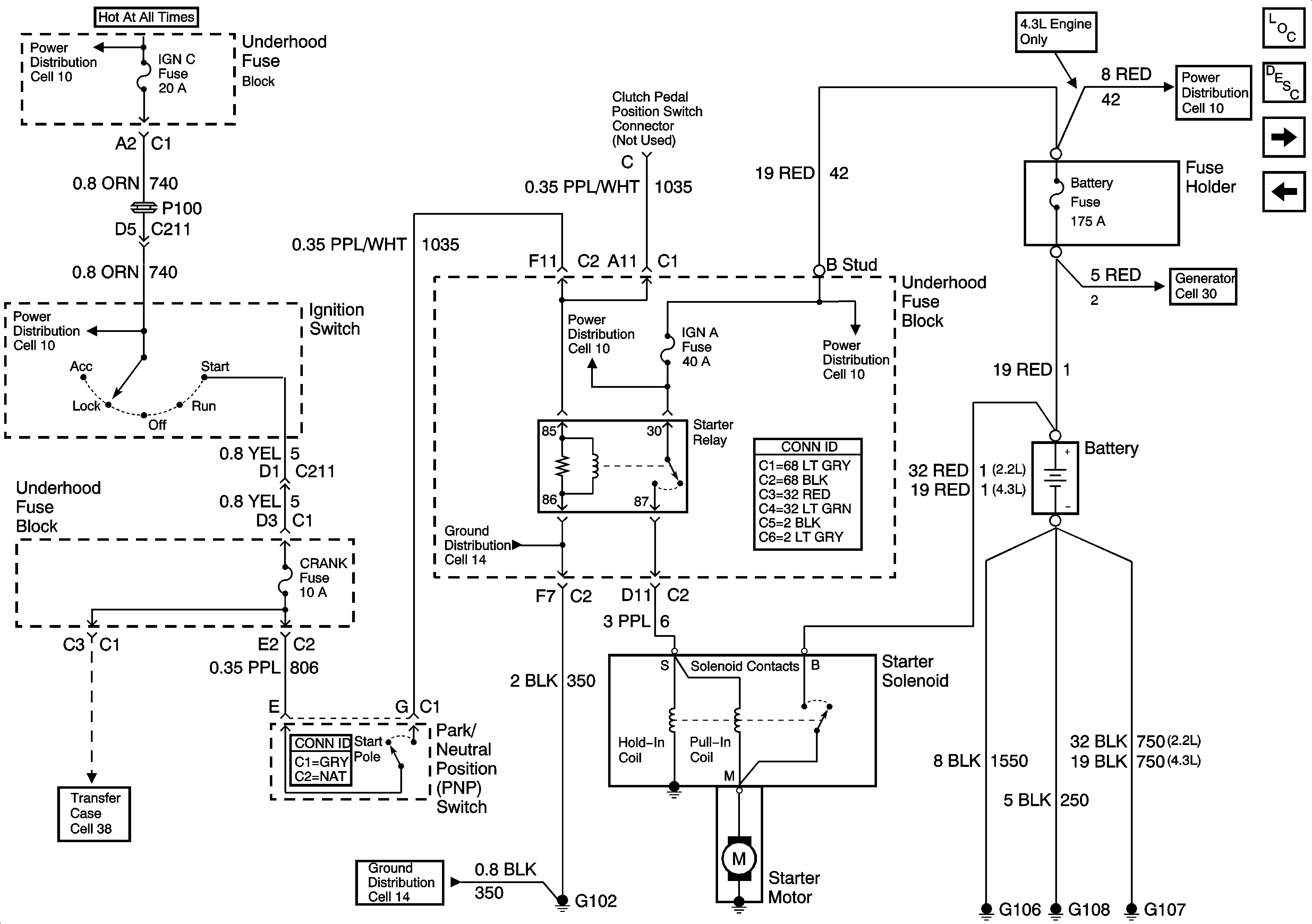
🢒 Cell 30: Automatic Transmission Starting
Cell 30: Automatic Transmission Starting
Cell 30: Automatic Transmission Starting
Cell 10: Ign RUN And START Buss Bar
Cell 10: Ign RUN And START Buss Bar
Cell 38: Front Axle Clutch Solenoid and Front Axle Switch
Tilt Wheel/Column Connector End Views
Cell 14: G102 (Except Envoy)
Cell 14: G102 (Except Envoy)
Cell 10: Ign RUN And START Buss Bar
Power and Grounding Connector End Views
Cell 10: Ign RUN And START Buss Bar
Cell 10: B+ Buss Bar
Cell 30: Engine Charging (2.2L)
Engine Electrical Components
Starting System Circuit Description
Cell 30: Engine Charging (2.2L)
Cell 30: Manual Transmission Starting