GM Service Manual Online
For 1990-2009 cars only
Makes
🢒
Chevrolet
🢒
2000
🢒
S10 Pickup - 2WD
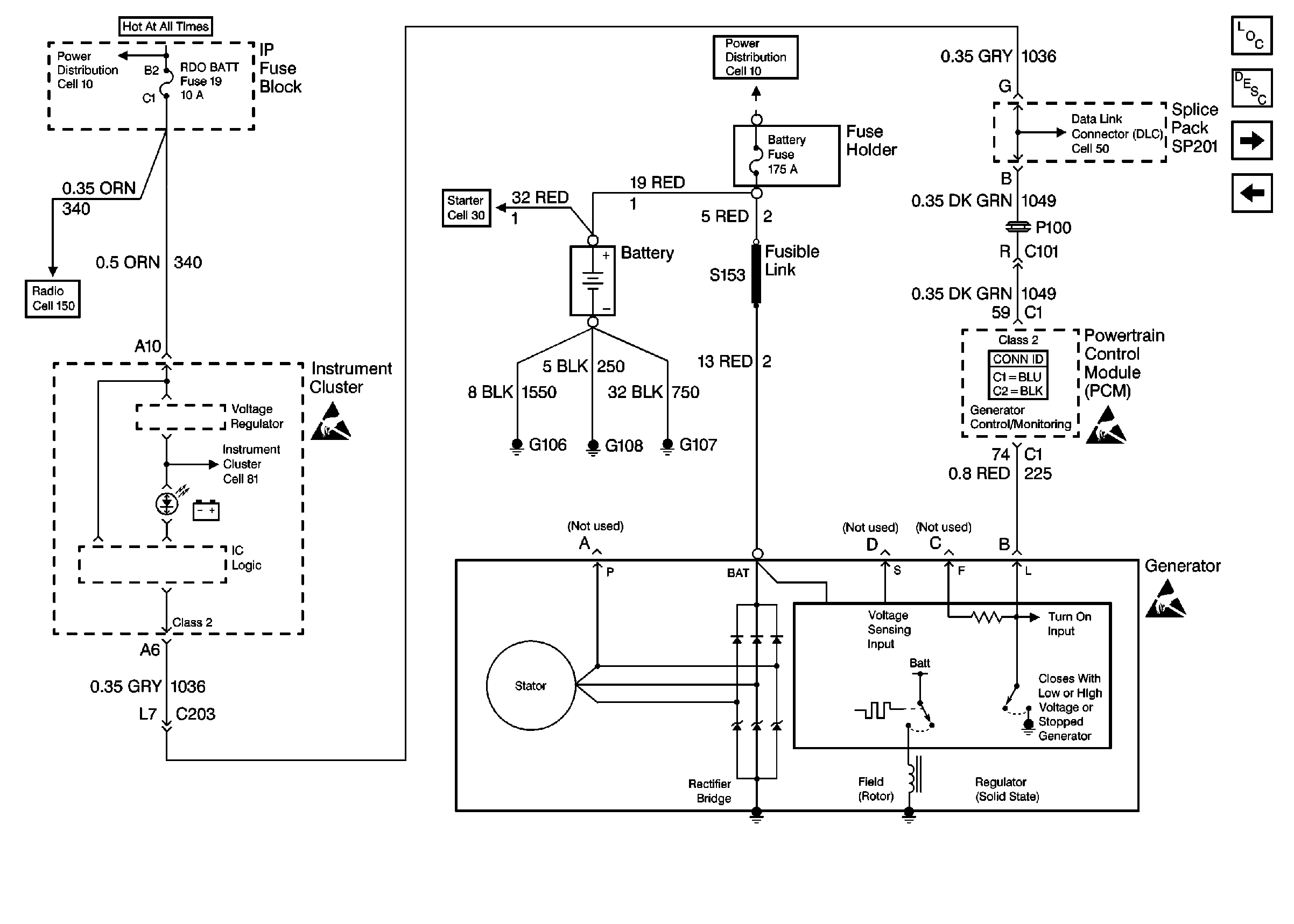
🢒 Cell 30: Engine Charging (2.2L)
Cell 30: Engine Charging (2.2L)
Cell 30: Engine Charging (2.2L)
Cell 10: AUX PWR, RDO BATT and HDLP SW Fuses
Cell 150: Power and Ground (Chevy/GMC)
Handling ESD Sensitive Parts Notice
Cell 30: Automatic Transmission Starting
Cell 10: B+ Buss Bar
Cell 50: Class 2 Communication (2.2L)
Engine Electrical Components
Charging System Operation
Cell 30: Engine Charging (4.3L)
Cell 30: Automatic Transmission Starting
Powertrain Control Module Connector End Views
Handling ESD Sensitive Parts Notice
Handling ESD Sensitive Parts Notice