GM Service Manual Online
For 1990-2009 cars only
Makes
🢒
Chevrolet
🢒
2000
🢒
S10 Pickup - 2WD
🢒 Cell 112 (Pickup)
Cell 112 (Pickup)
Cell 112 (Pickup)
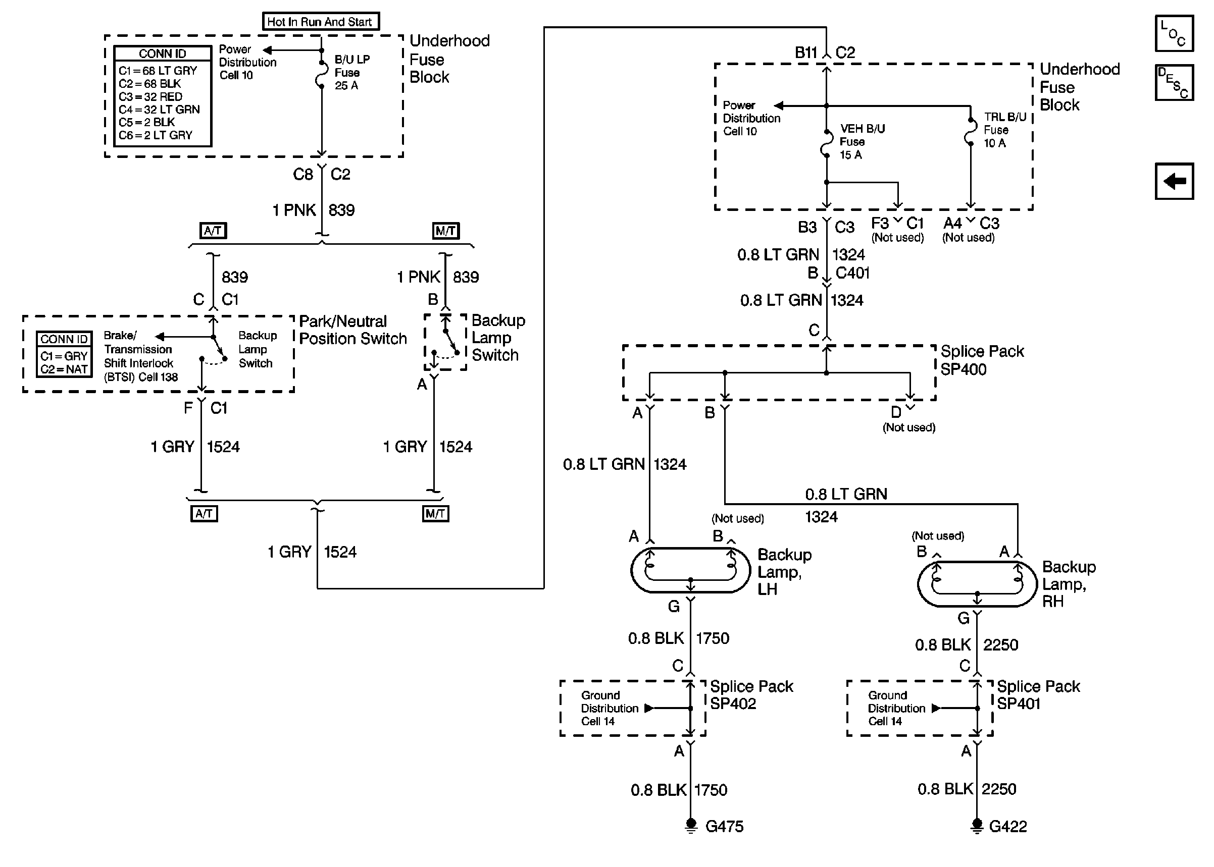
Power and Grounding Connector End Views
Cell 10: B/U LP, TRL B/U and VEH B/U Fuses (M/T)
Cell 10: B/U LP, TRL B/U and VEH B/U Fuses (M/T)
Lighting Systems Components
Backup Lamp Circuit Description
Cell 112 (Utility)
Tilt Wheel/Column Connector End Views
Cell 138: Park/Neutral Position Switch and BTSI Solenoid (Pickup)
Cell 14: G402, G422 and G475 (Fleetside Pickup)
Cell 14: G402, G422 and G475 (Fleetside Pickup)