GM Service Manual Online
For 1990-2009 cars only
Makes
🢒
Chevrolet
🢒
2000
🢒
S10 Pickup - 2WD
🢒 Cell 112 (Utility)
Cell 112 (Utility)
Cell 112 (Utility)
Power and Grounding Connector End Views
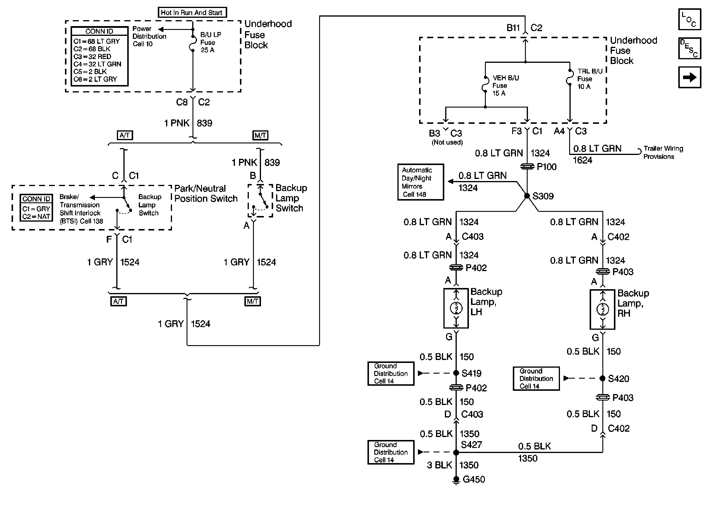
Cell 10: B/U LP, TRL B/U and VEH B/U Fuses (M/T)
Tilt Wheel/Column Connector End Views
Cell 138: Park/Neutral Position Switch and BTSI Solenoid (Pickup)
Cell 148
Cell 14: S313 and S419
Cell 14: G420 and G450 (Utility w/ Endgate)
Cell 14: S320 and S420
Lighting Systems Components
Backup Lamp Circuit Description
Cell 112 (Pickup)