GM Service Manual Online
For 1990-2009 cars only
Makes
🢒
Chevrolet
🢒
2000
🢒
S10 Pickup - 2WD
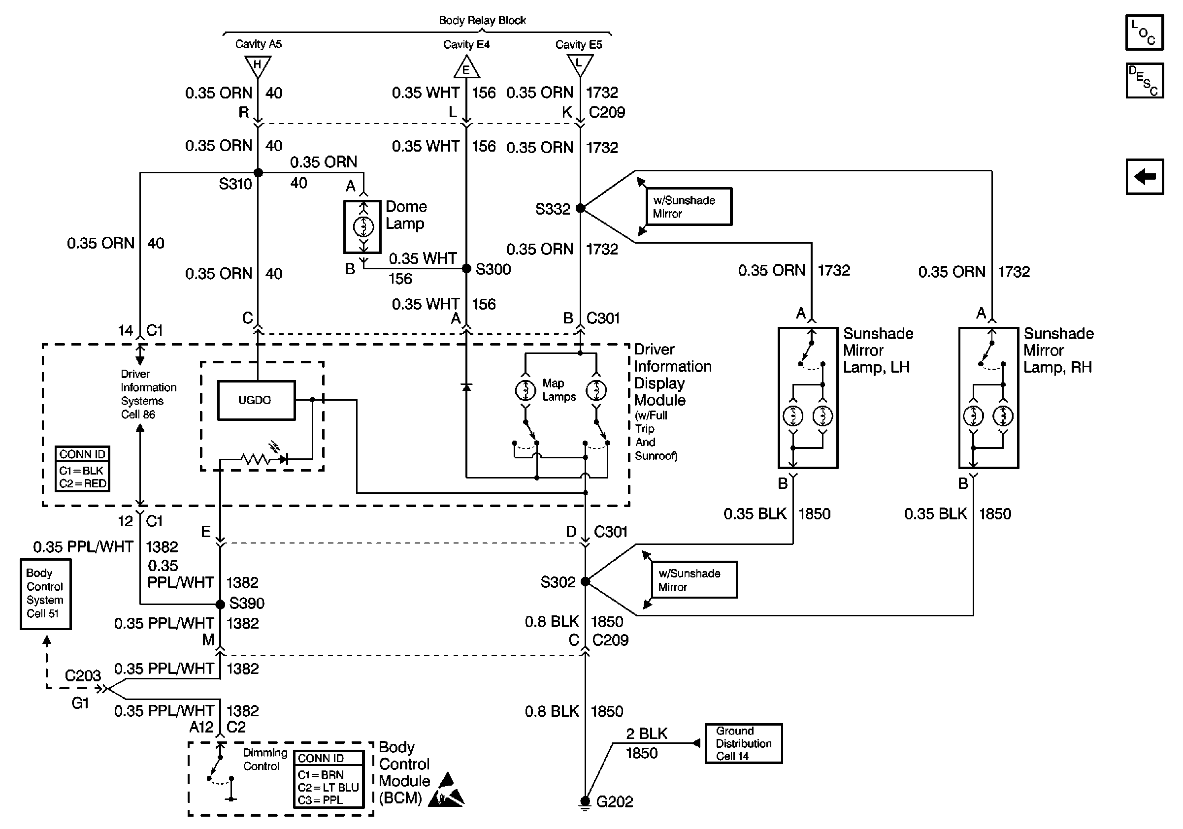
🢒 Cell 114: Driver Information Display Module (Utility w/ Sunroof)
Cell 114: Driver Information Display Module (Utility w/ Sunroof)
Cell 114: Driver Information Display Module (Utility w/ Sunroof)
Cell 114: CTSY LP Fuse and Courtesy Lamp Relay
Cell 114: CTSY LP Fuse and Courtesy Lamp Relay
Cell 114: Inadvertent Power Relay
Driver Information Systems Connector End Views
Cell 86: Power and Ground (w/ Trip Computer)
Body Control System Connector End Views
Handling ESD Sensitive Parts Notice
Cell 14: G202 (Utility)
Lighting Systems Components
Interior Lights Circuit Description
Cell 114: Driver Information Display Module (Utility w/o Sunroof)