GM Service Manual Online
For 1990-2009 cars only
Makes
🢒
Chevrolet
🢒
2003
🢒
SSR
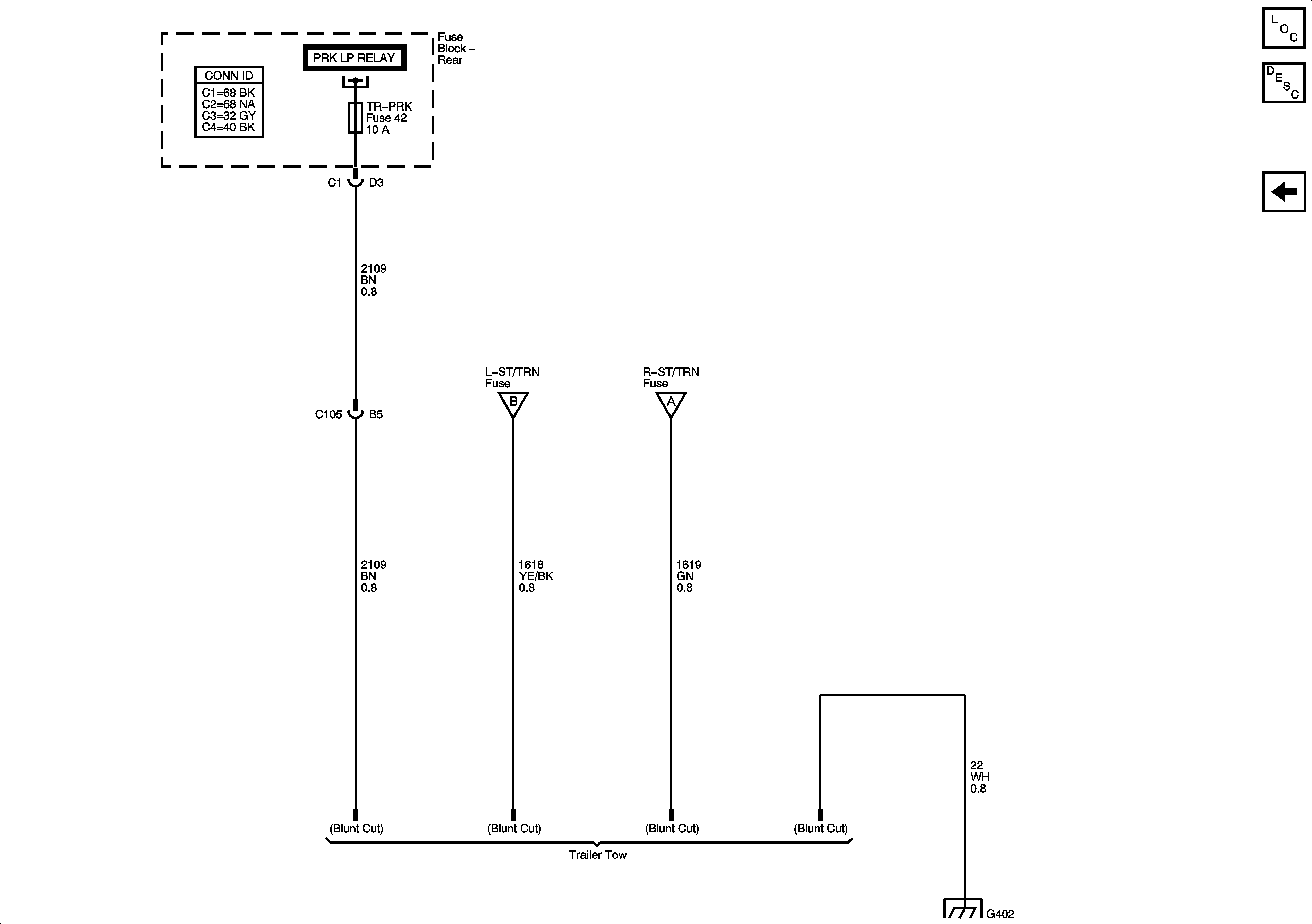
🢒 Trailer Tow
Trailer Tow
Trailer Tow
Master Electrical Component List
Exterior Lighting Systems Description and Operation
Backup Lamps
LR PRK, RR PRK, F/PRK and TR PRK Fuses, and SEATS Circuit Breaker
Turn Signal Lamps
Turn Signal Lamps
G400, G401, G402, G403, G404, G405