GM Service Manual Online
For 1990-2009 cars only
Figure 1:

Power, Ground, Serial Data and Disable Switch


Object Number: 1458692  Size: FS
Master Electrical Component List
SIR System Description and Operation
Control Module References
Driver and Passenger Inflatable Restraint Modules and Sensors
SIR Caution for Zoning
SIR Schematic Icons
Seat Belts Schematics
Ignition Switch - ACCY/RUN and RUN/START Bus Bar and IGN B Fuse
Data Link Connector Schematics
G103, G104
Indicator and DIC Controls
Park Lamps
G103, G104
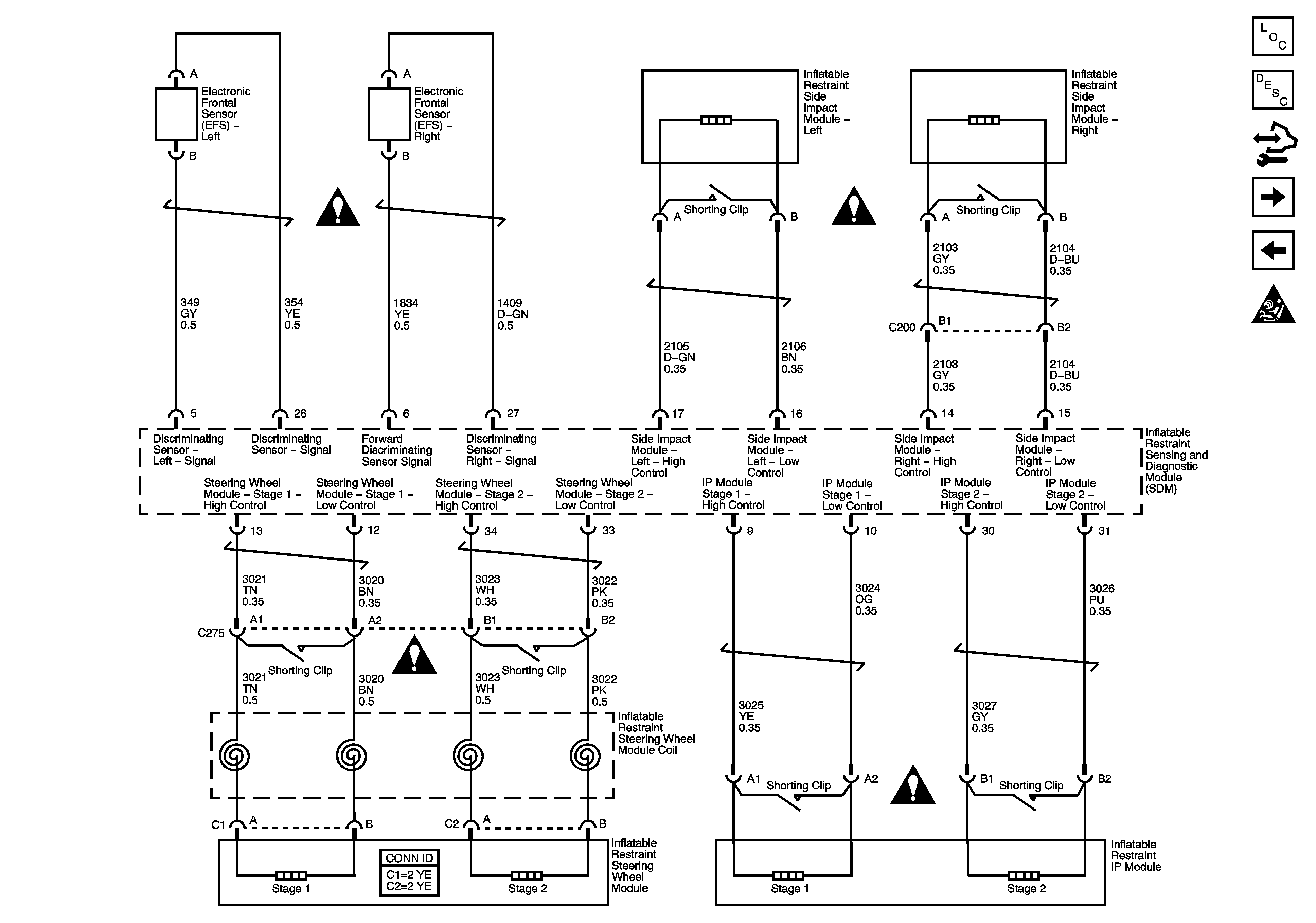
Figure 2:

Driver and Passenger Inflatable Restraint Modules and Sensors


Object Number: 1458693  Size: FS
Master Electrical Component List
SIR System Description and Operation
Control Module References
Seatbelt Pretensioners and Seat Position Switches
Power, Grounds, Serial Data and Disable Switch
SIR Caution for Zoning
SIR Schematic Icons
SIR Schematic Icons
SIR Schematic Icons
SIR Schematic Icons
Figure 3:

Seat Position Switches


Object Number: 1458694  Size: FS
Master Electrical Component List
SIR System Description and Operation
Control Module References
Driver and Passenger Inflatable Restraint Modules and Sensors
SIR Caution for Zoning
Seat Belts Schematics