GM Service Manual Online
For 1990-2009 cars only
Makes
🢒
Chevrolet
🢒
2005
🢒
SSR
🢒 Driver Information System
Driver Information System
Master Electrical Component List
Driver Information Center (DIC) Description and Operation
Control Module References
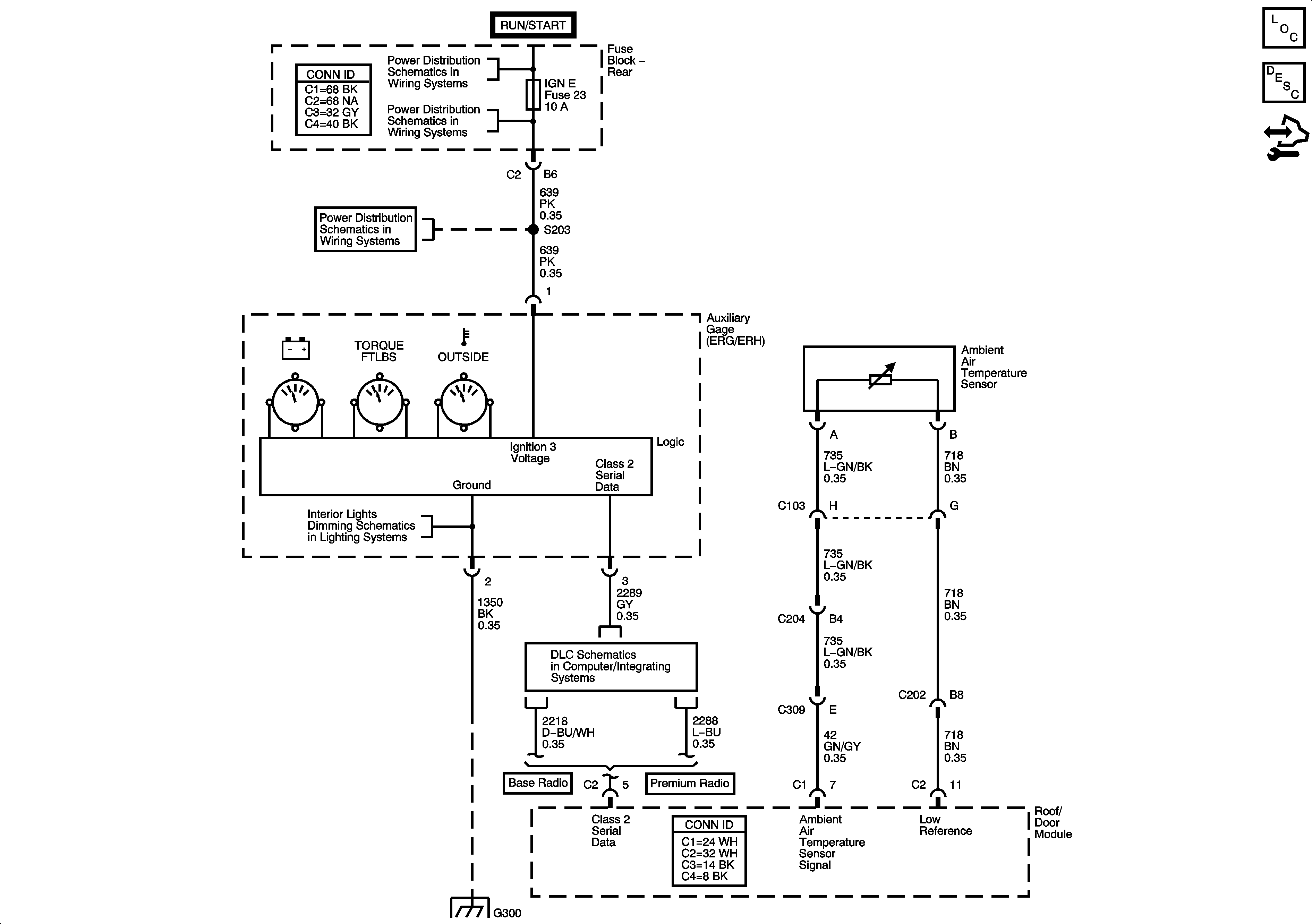
Ignition Switch - ACCY/RUN and RUN/START Bus Bar and IGN B Fuse
BCK/UP REV LK OUT, BTSI, and IGN E Fuses
BCK/UP REV LK OUT, BTSI, and IGN E Fuses
Interior Lights Dimming
Data Link Connector Schematics
G300