GM Service Manual Online
For 1990-2009 cars only
Makes
🢒
Chevrolet
🢒
2001
🢒
Tracker - 2WD
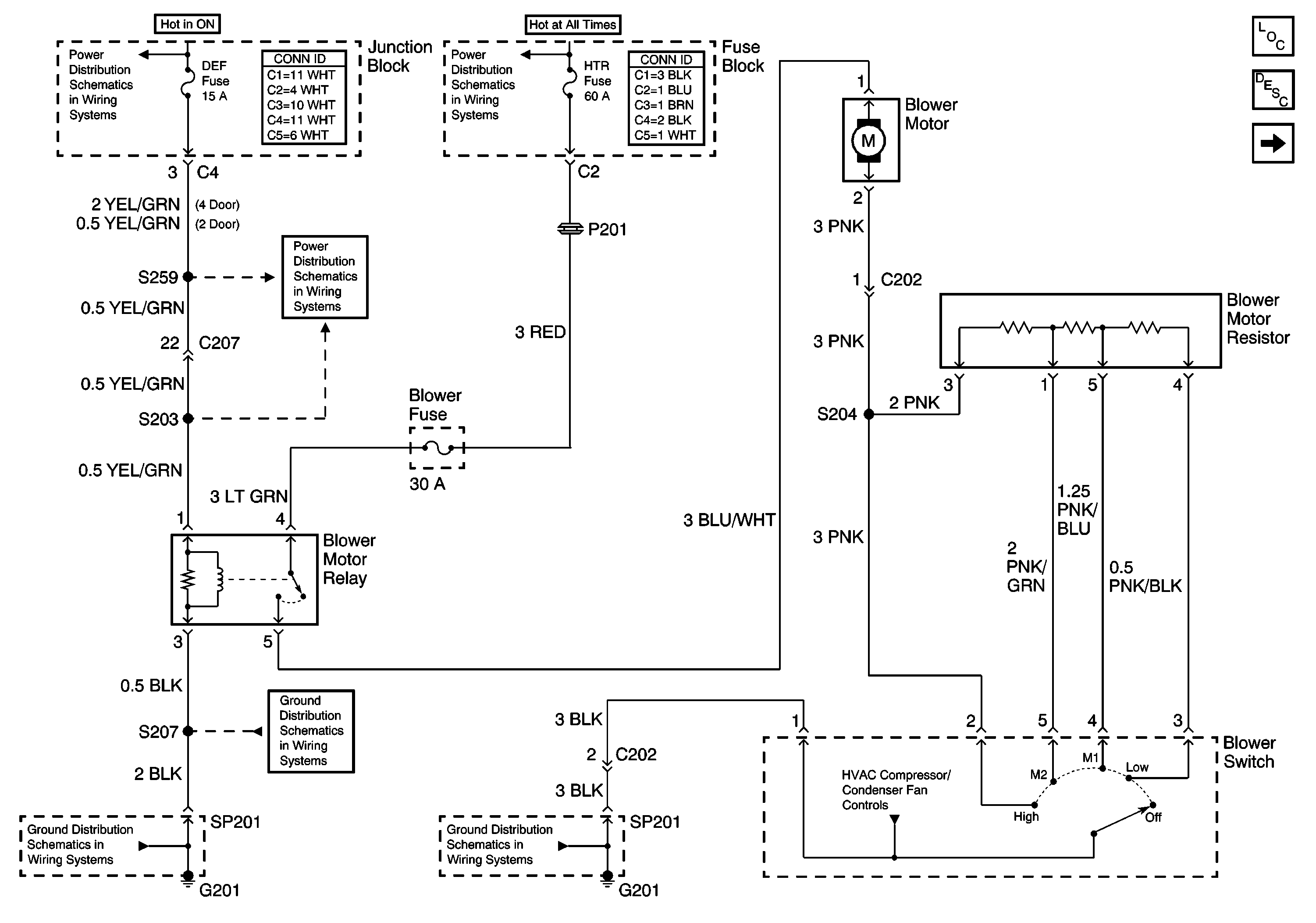
🢒 Blower Control w/o A/C
Blower Control w/o A/C
Blower Control w/o A/C
Master Electrical Component List
Air Delivery Description and Operation
Blower Control w/ A/C
H/L, HTR, IG, and Lamp Fuses
G200 (1 of 2)
G200 and G201
CIG, DEF and P/W Fuses
CIG, DEF and P/W Fuses
G201