GM Service Manual Online
For 1990-2009 cars only
Makes
🢒
Chevrolet
🢒
2001
🢒
Tracker - 2WD
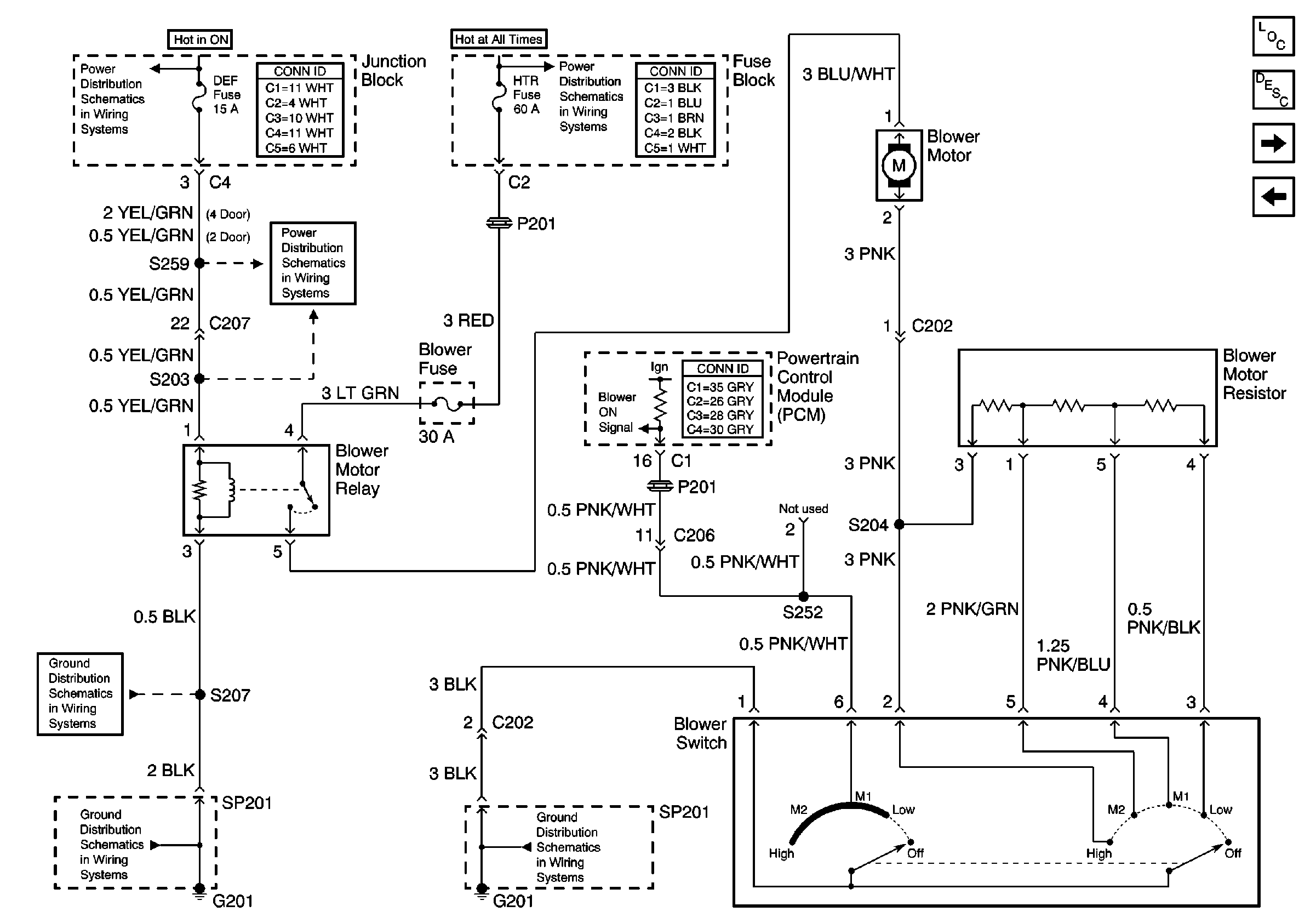
🢒 Blower Control w/ A/C
Blower Control w/ A/C
Blower Control w/A/C
Master Electrical Component List
Air Delivery Description and Operation
ECT Sensor, Evaporator Temperature Sensor, A/C Compressor Control Module
Blower Control w/o A/C
G200 (1 of 2)
H/L, HTR, IG, and Lamp Fuses
G201
G200 and G201
CIG, DEF and P/W Fuses
CIG, DEF and P/W Fuses