GM Service Manual Online
For 1990-2009 cars only
Makes
🢒
Chevrolet
🢒
2003
🢒
Tracker - 2WD
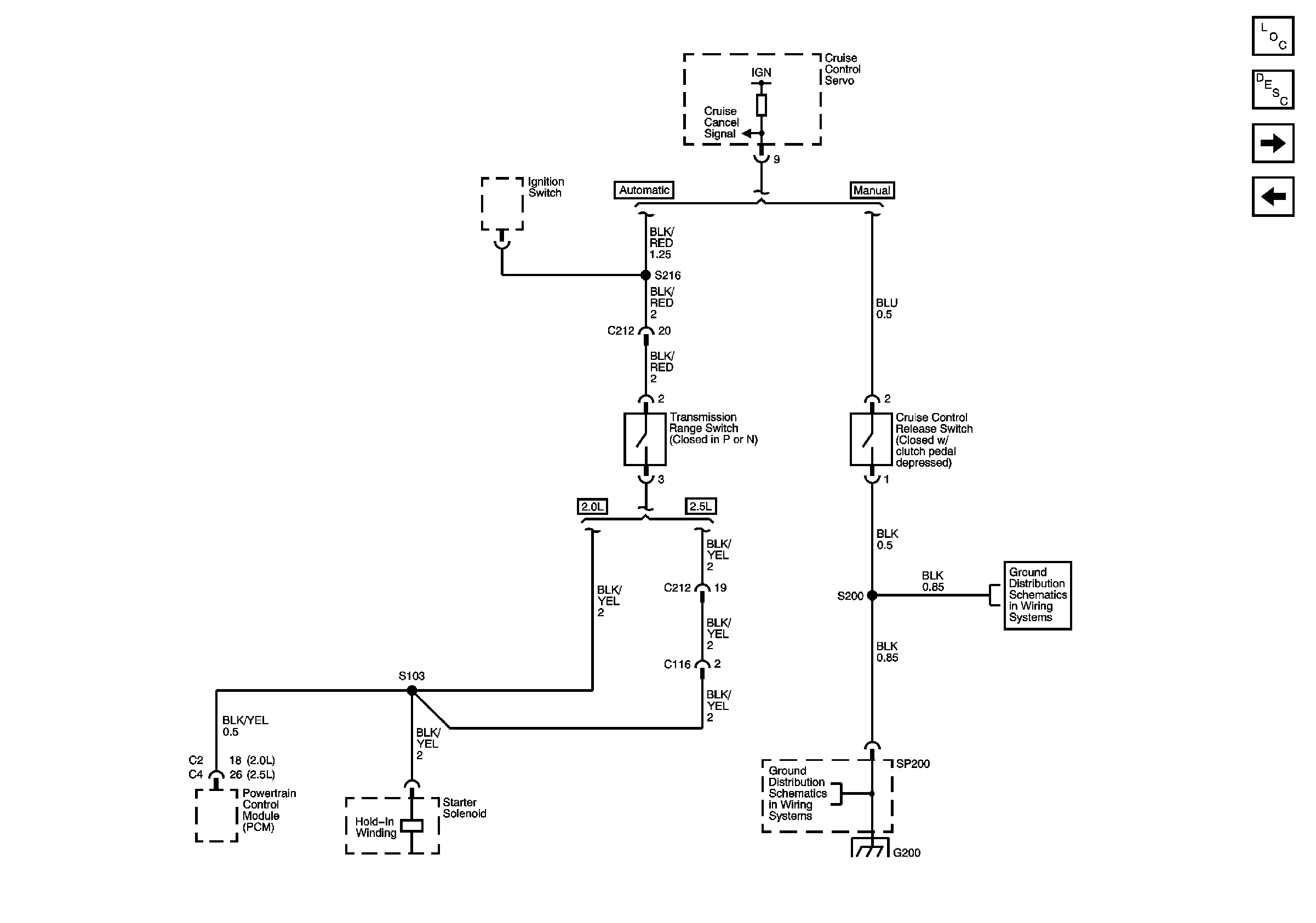
🢒 Cruise Control Servo, Transmission Range Switch, Cruise Control Release Switch
Cruise Control Servo, Transmission Range Switch, Cruise Control Release Switch
Cruise Control Servo, Transmission Range Switch, Cruise Control Release Switch
Master Electrical Component List
Cruise Control Description and Operation
Cruise Indicator, Cruise Servo, Cruise Main Switch, Cruise Mode Switch
Stoplamp Switch, Cruise Control Servo
G200
G200