GM Service Manual Online
For 1990-2009 cars only
Makes
🢒
Chevrolet
🢒
2003
🢒
TrailBlazer - 2WD
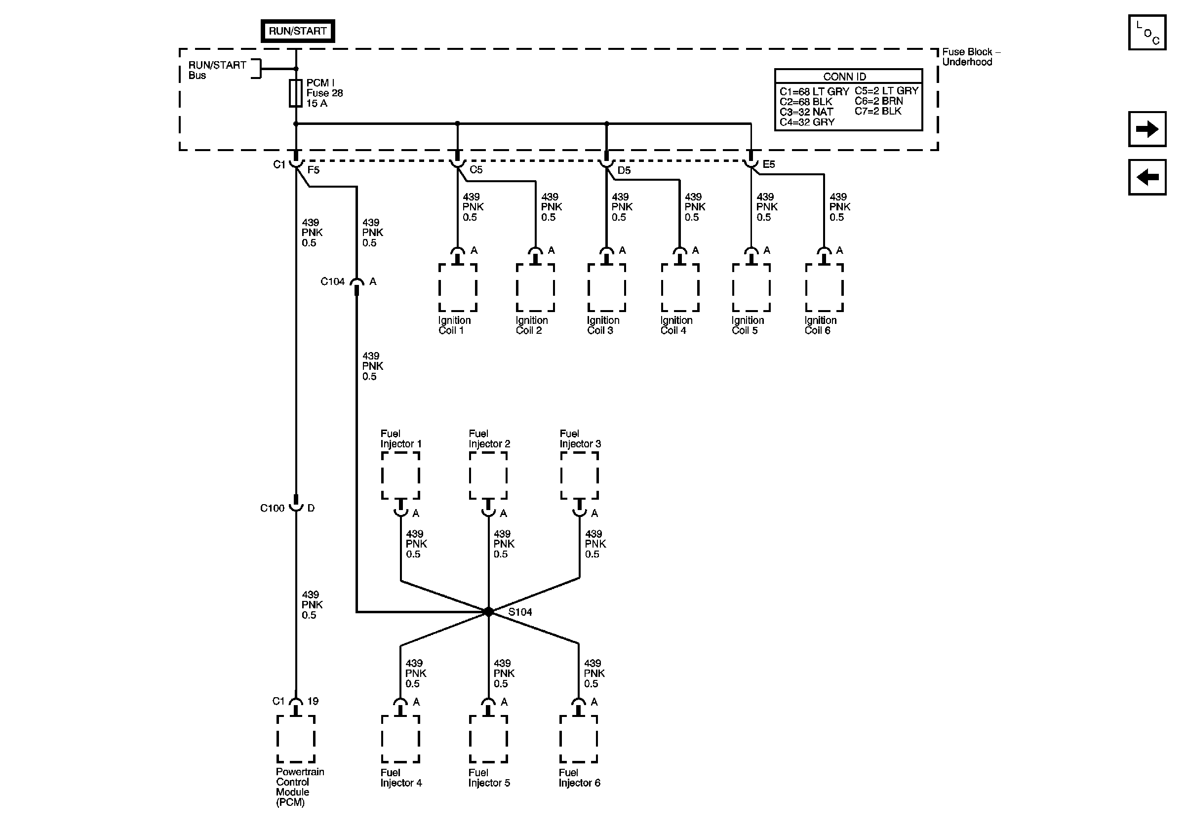
🢒 PCM I Fuse - 4.2L
PCM I Fuse - 4.2L
PCM I Fuse - 4.2L
Master Electrical Component List
PCM I, O2A, O2B and ENG I Fuses - 5.3L
IGN E TBC IGN 1, BACK UP, BTSI, and TRLR B/U Fuses
ACCY/RUN and RUN/START Bus Bars