GM Service Manual Online
For 1990-2009 cars only
Makes
🢒
Chevrolet
🢒
2002
🢒
Venture Ext.
🢒 Engine Data Sensors
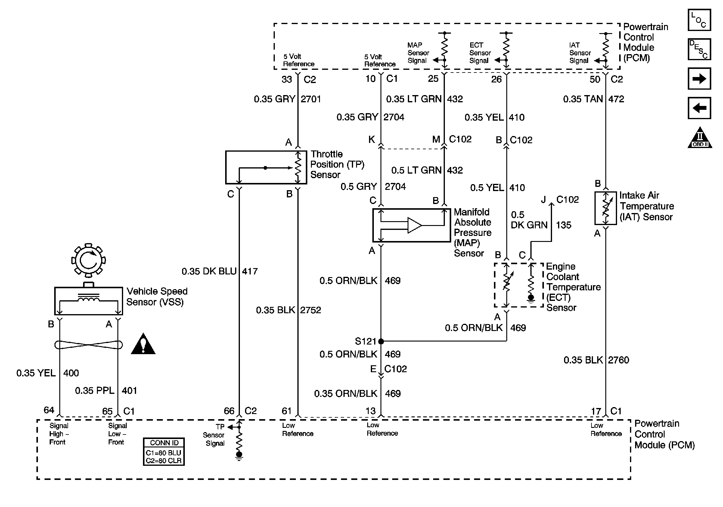
Engine Data Sensors
Engine Data Sensors
Master Electrical Component List
Powertrain Control Module Description
Fuel Pump and FTP Sensor
PWR, GND, DLC, and MIL
OBD II Symbol Description Notice
Engine Controls Schematic Icons