GM Service Manual Online
For 1990-2009 cars only
Makes
🢒
Chevrolet
🢒
2002
🢒
Venture Ext.
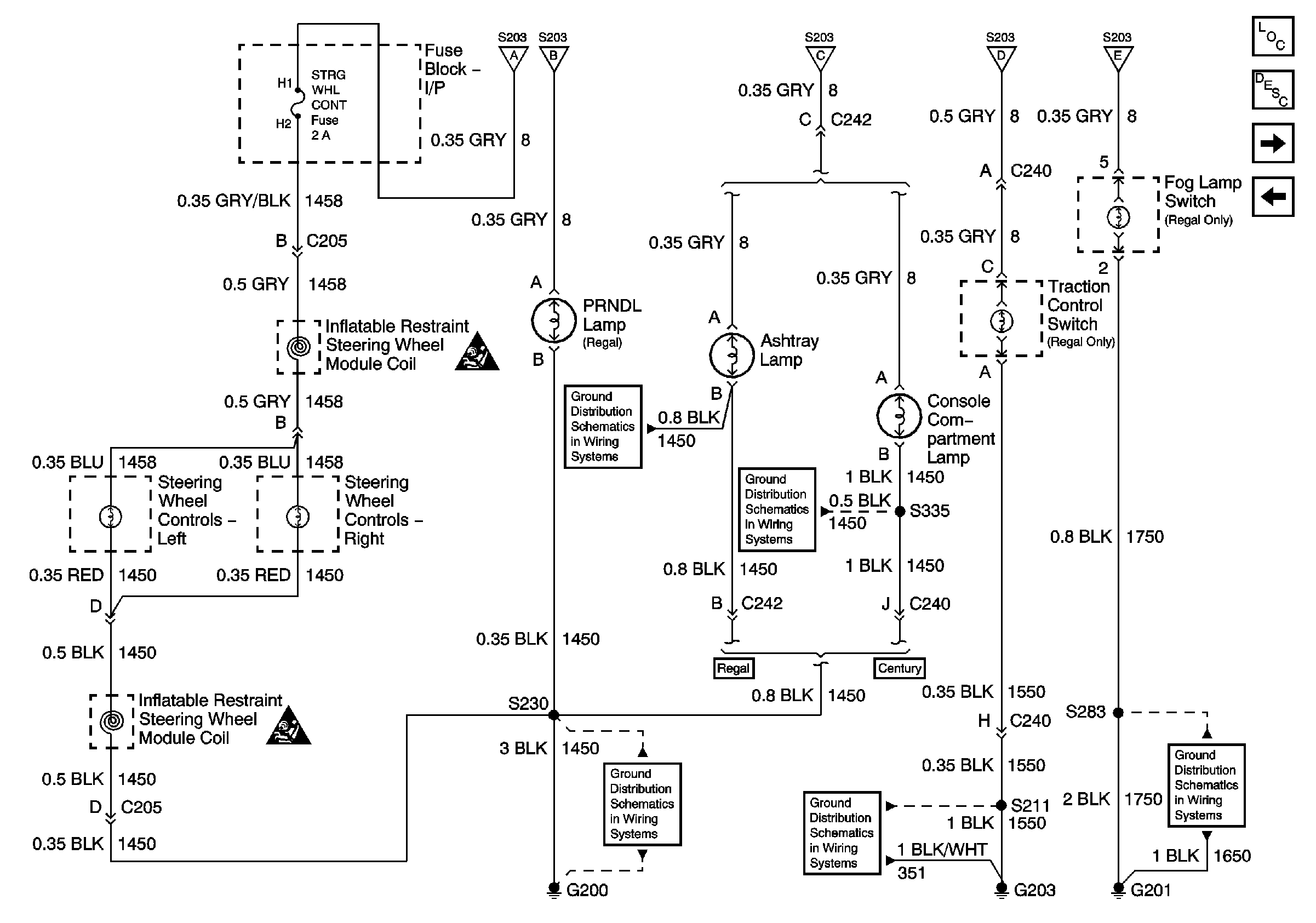
🢒 Radio, Shift Lever, Ashtray, Traction Control, and Fog Lamp Switches
Radio, Shift Lever, Ashtray, Traction Control, and Fog Lamp Switches
Radio, Shift Lever, Ashtray, Traction Control, and Fog Lamp Switches
Master Electrical Component List
Interior Lighting Systems Description and Operation
Door and Seat Switches
IP Dimmer Switch, HVAC, and IPC
IP Dimmer Switch, HVAC, and IPC
IP Dimmer Switch, HVAC, and IPC
IP Dimmer Switch, HVAC, and IPC
IP Dimmer Switch, HVAC, and IPC
IP Dimmer Switch, HVAC, and IPC
SIR Caution
SIR Caution
G200, Page 2 of 2
G200, Page 2 of 2
G200, Page 1 of 2
G203, Page 1 of 2
G201