GM Service Manual Online
For 1990-2009 cars only
Makes
🢒
Chevrolet
🢒
2002
🢒
Venture Ext.
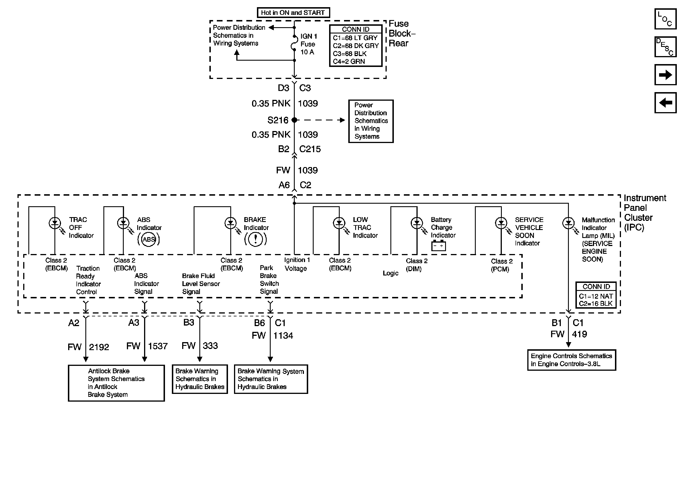
🢒 DIM, PCM, and EBCM Signals - Traction, ABS, Brake, Battery, and MIL Indicators
DIM, PCM, and EBCM Signals - Traction, ABS, Brake, Battery, and MIL Indicators
DIM, PCM, and EBCM Signals -- Traction, ABS, Brake, Battery, and MIL Indicators
Master Electrical Component List
IGN 1, VENT SOL, and SIR Fuses (Fuse Block - Rear)
Traction Control Switch (NW9) and ABS Indicators
Brake Warning System Schematic
Brake Warning System Schematic
IGN 1, VENT SOL, and SIR Fuses (Fuse Block - Rear)
MIL Control, Ignition Switch, and PCM Power/Ground
DIM, RIM, PCM, and VTD Signals - Seat Belt, High Beam, Air Bag, Theft, and Turn Signal Indicators
PCM Signals - Boost, Engine Oil, and Volt Indicators