GM Service Manual Online
For 1990-2009 cars only
Makes
🢒
Chevrolet
🢒
2002
🢒
Venture Ext.
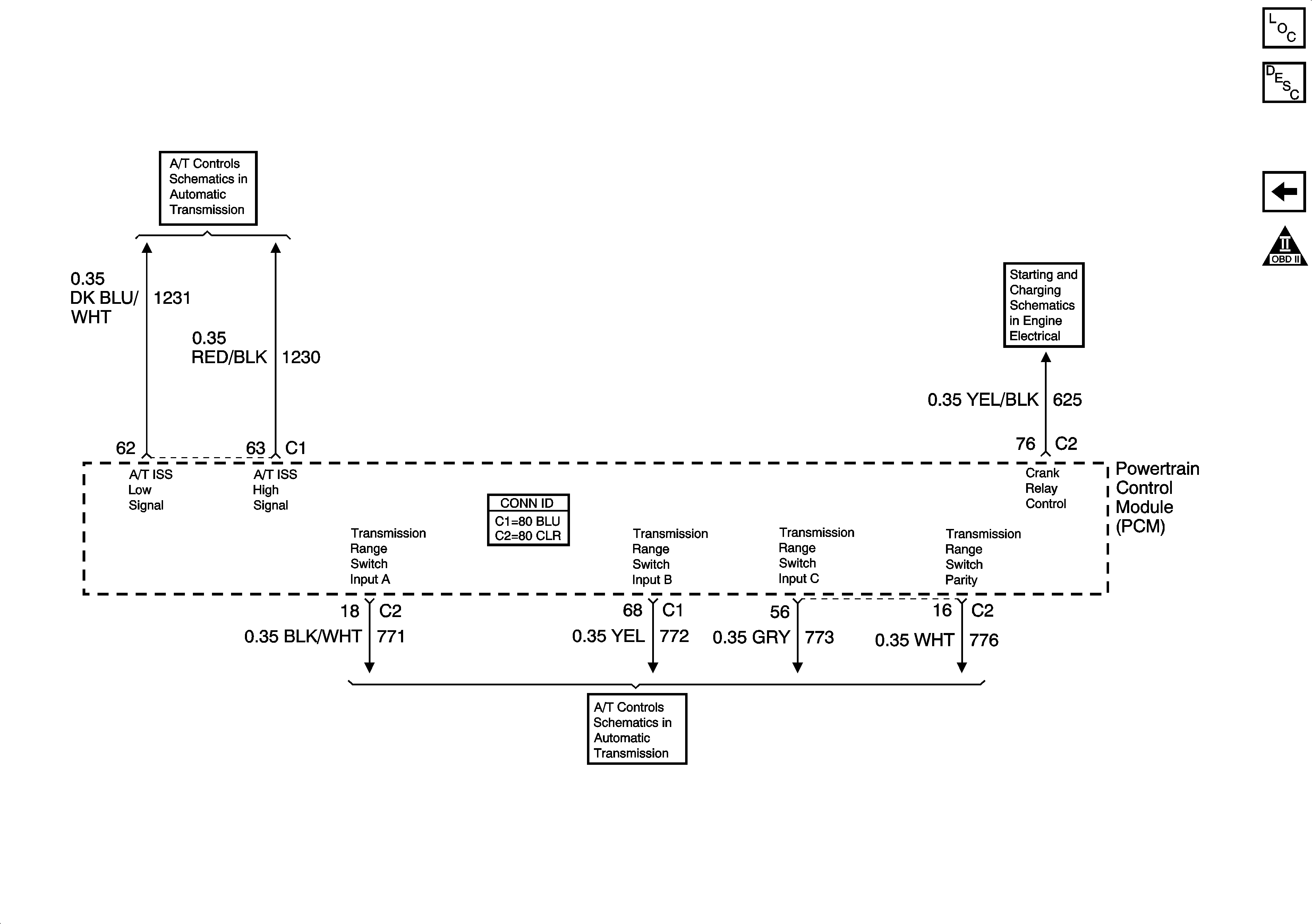
🢒 Transmission Range Switch Figure
Transmission Range Switch Figure
Transmission Controls - 2 of 2
Master Electrical Component List
Powertrain Control Module Description
Automatic Transmission Figure
Engine Controls Schematic Icons
IGN, Main1, PCM/ABS, CAN VENT SOL, DRL, PCM/CRANK fuses
Automatic Transmission TCC Switch
IGN, Main1, PCM/ABS, CAN VENT SOL, DRL, PCM/CRANK fuses
Starting
PCM Power, VSS
IGN, Main1, PCM/ABS, CAN VENT SOL, DRL, PCM/CRANK fuses
Starting