GM Service Manual Online
For 1990-2009 cars only
Makes
🢒
Chevrolet
🢒
2007
🢒
Vivant
🢒
Body Systems
🢒
Lighting
🢒 Fog Lights Schematics
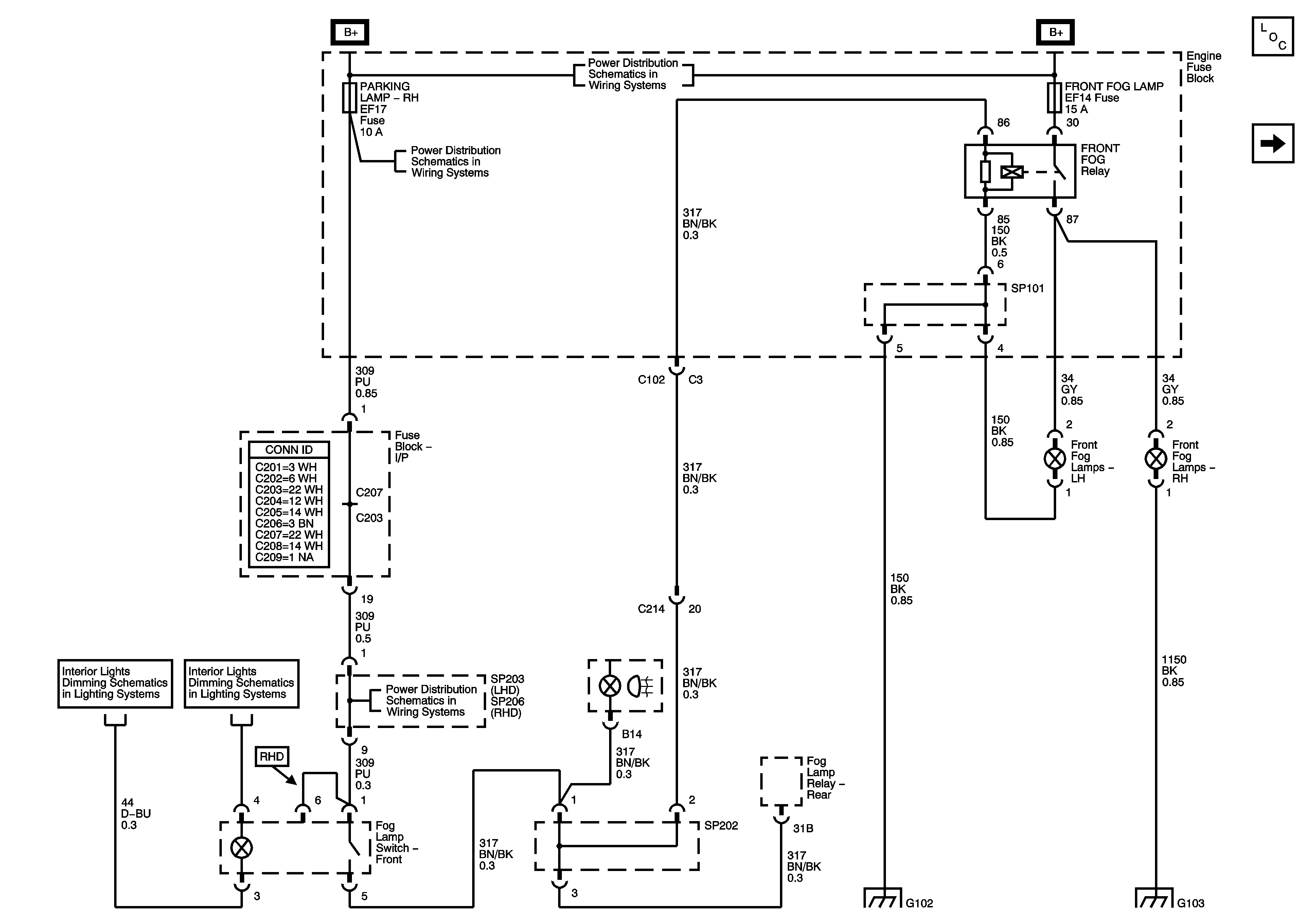
Figure
1:
Front Fog Lamps
Master Electrical Component List
Rear Fog Lamps
Park Lamps and License Plate Lamps (LHD)
Park Lamps and License Plate Lamps (LHD)
IP Illumination (w/ Dimming (LHD))
IP Illumination (w/ Dimming (LHD))
Park Lamps and License Plate Lamps (LHD)
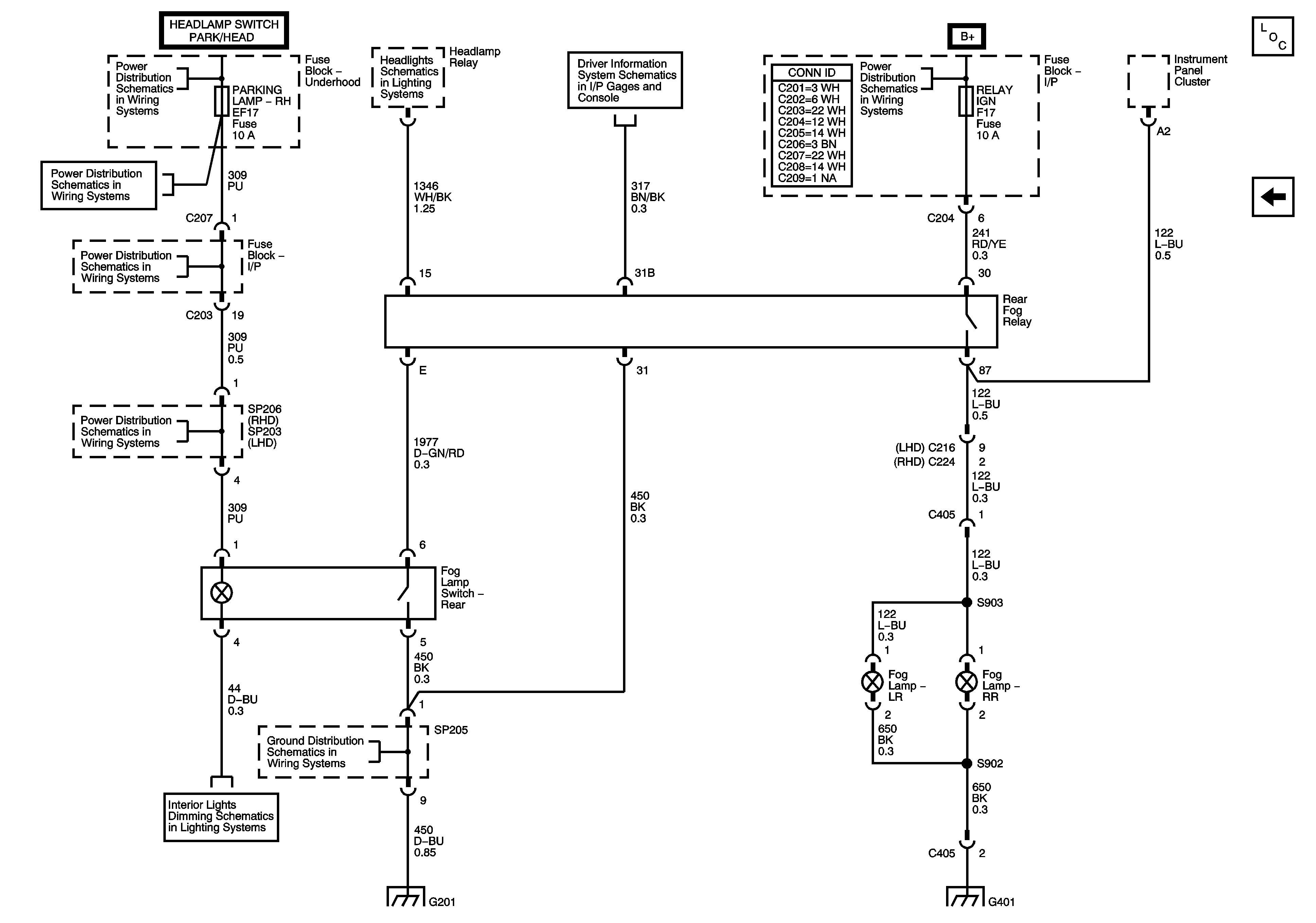
Figure
2:
Rear Fog Lamps
Master Electrical Component List
Front Fog Lamps
Blower Main, Power Window and Rear Defogger Fuses
Headlights (LHD)
Cluster-SDM, Chime, Seat Belt Switch, Door Contact Swtich, Blinker Unit, Fog Relay Rear, hazard Malfunction Switch, Trunk Room Lamp, Anit-Theft Control Unit, Tailgate Switch
Electrical Mirror and Heater Fuses (RHD)
Blower Main, Power Window and Rear Defogger Fuses
Blower Main, Power Window and Rear Defogger Fuses
Blower Main, Power Window and Rear Defogger Fuses
G201, G202 (LHD)
IP Illumination (w/ Dimming (LHD))