GM Service Manual Online
For 1990-2009 cars only
Makes
🢒
Generic
🢒
2003
🢒
Unit Repair
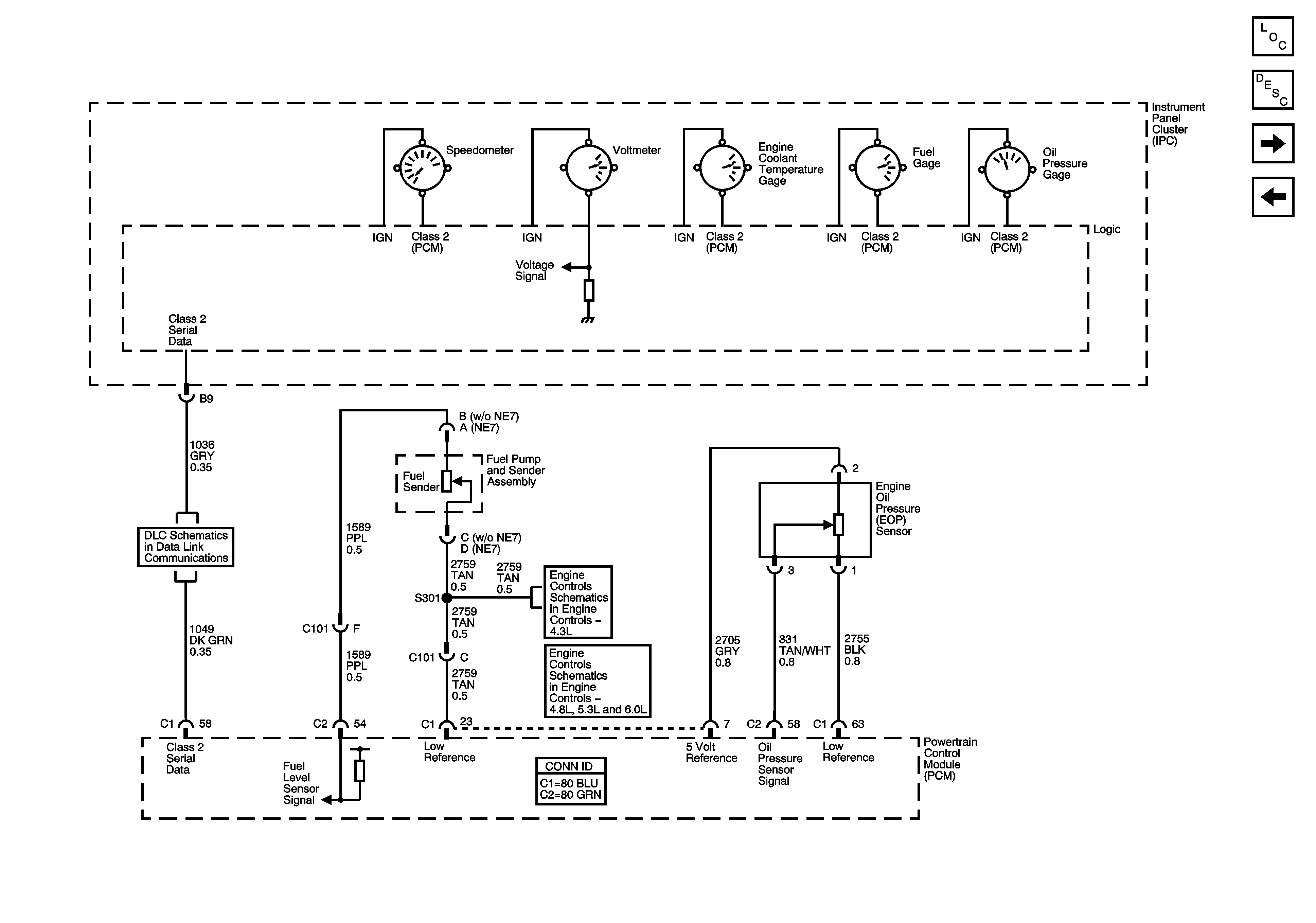
🢒 Gages
Gages
Gages
Master Electrical Component List
Instrument Cluster Description and Operation
Indicators
Power, Ground, and Serial Data
Data Link Schematics
5 Volt Reference (4.3L)
5 Volt Reference (4.8L, 5.3L, and 6.0L)