GM Service Manual Online
For 1990-2009 cars only
Makes
🢒
Generic
🢒
2003
🢒
Unit Repair
🢒 Charging System
Charging System
Charging System
Master Electrical Component List
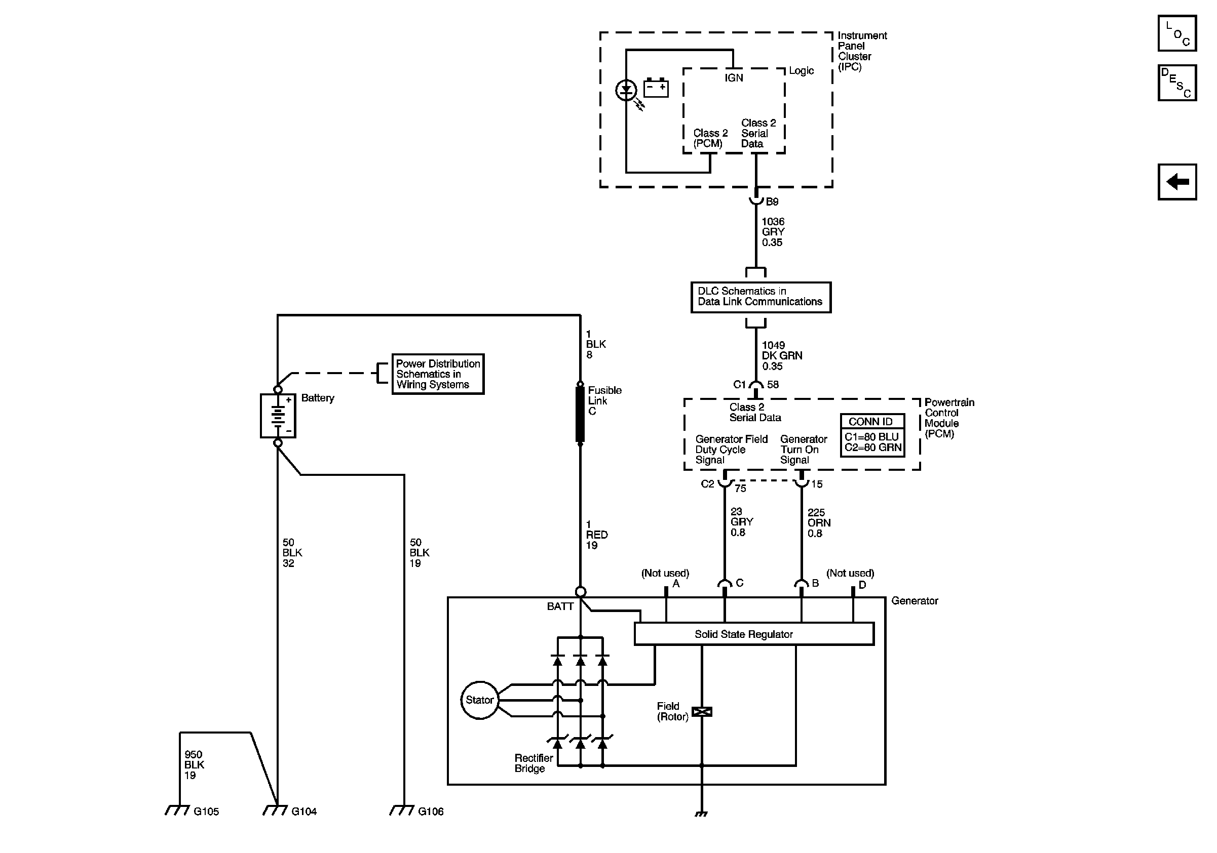
Charging System Description and Operation
Starting System
Data Link Schematics
B+ Bus - Underhood Fuse Block