GM Service Manual Online
For 1990-2009 cars only
Makes
🢒
Generic
🢒
2006
🢒
Unit Repair
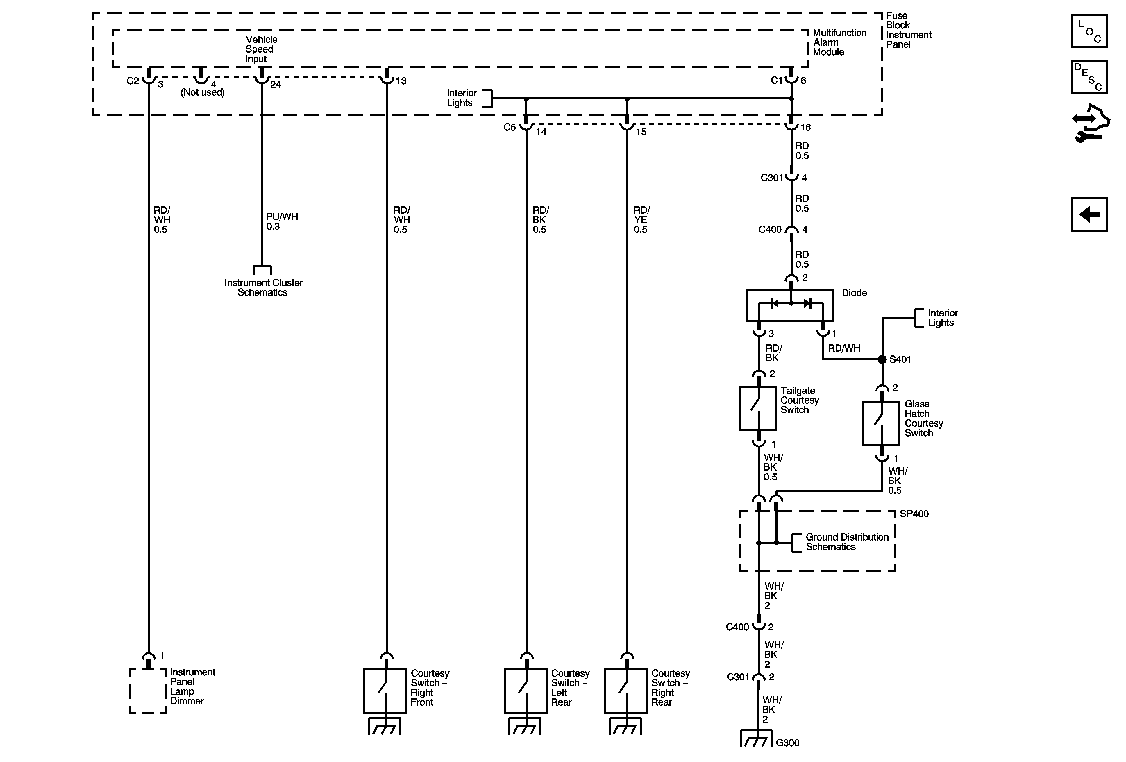
🢒 Multifunction Alarm Module, Courtesy Switches
Multifunction Alarm Module, Courtesy Switches
Multifunction Alarm Module and Courtesy Switches
Master Electrical Component List
Power Door Locks Description and Operation
Control Module References
Park/Neutral Position Switch, Brake Pressure Modulator Valve (BPMV), Multifunction Alarm Module
Dome/Courtesy Lamp Switches
SP400
G202, G300, G301, G302