GM Service Manual Online
For 1990-2009 cars only
Makes
🢒
HUMMER
🢒
2005
🢒
H2
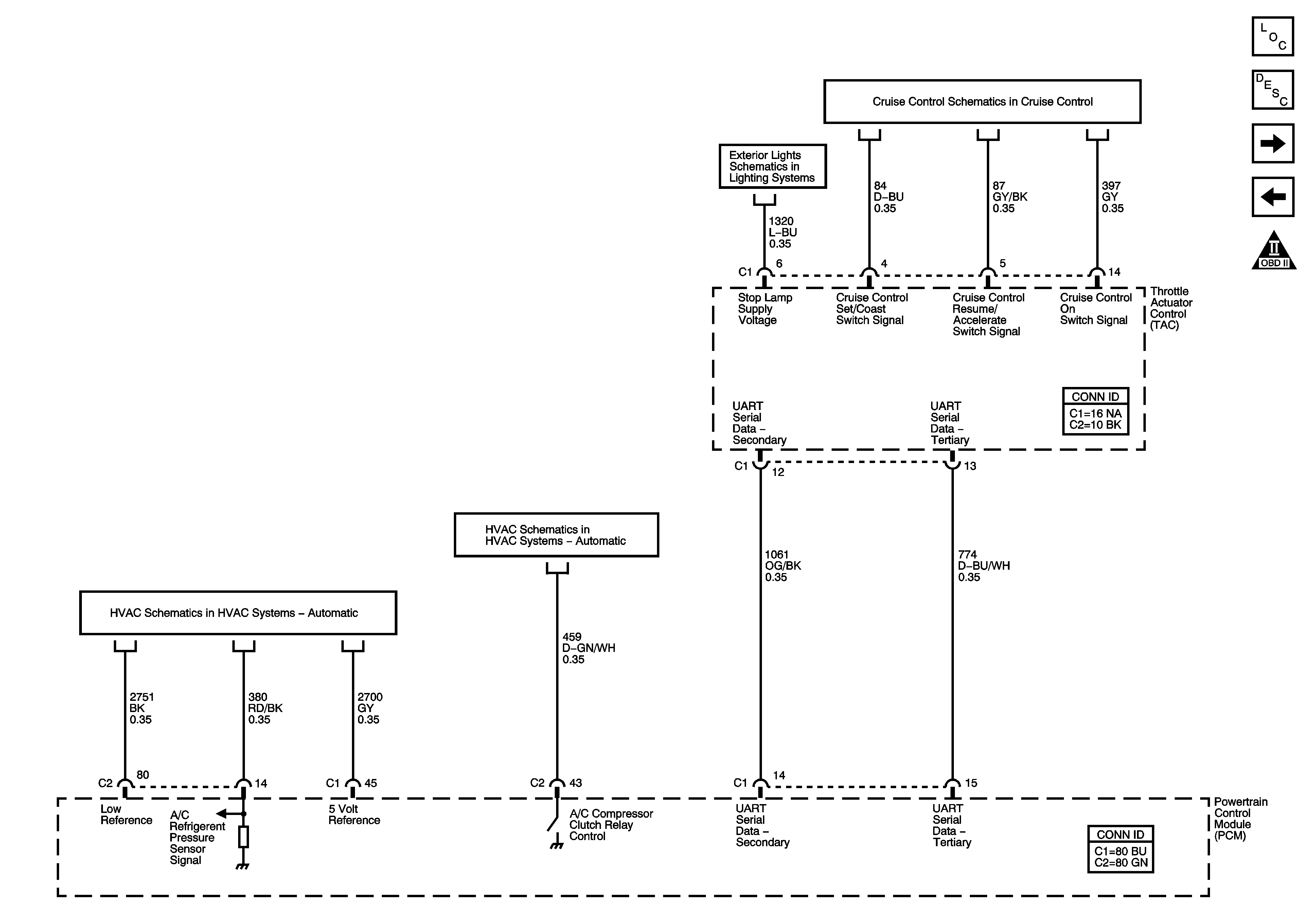
🢒 HVAC and Cruise Control Circuits
HVAC and Cruise Control Circuits
HVAC and Cruise Control Circuits
Master Electrical Component List
Throttle Actuator Control (TAC) System Description
Starter, Generator, Oil Level and Pressure, and 4WD Circuits
EVAP and Fuel Tank Pressure Sensor
OBD II Symbol Description Notice
Air Conditioning Compressor Control
Air Conditioning Compressor Control
Stop Lamps
Cruise Control Schematics