GM Service Manual Online
For 1990-2009 cars only
Makes
🢒
HUMMER
🢒
2005
🢒
H2
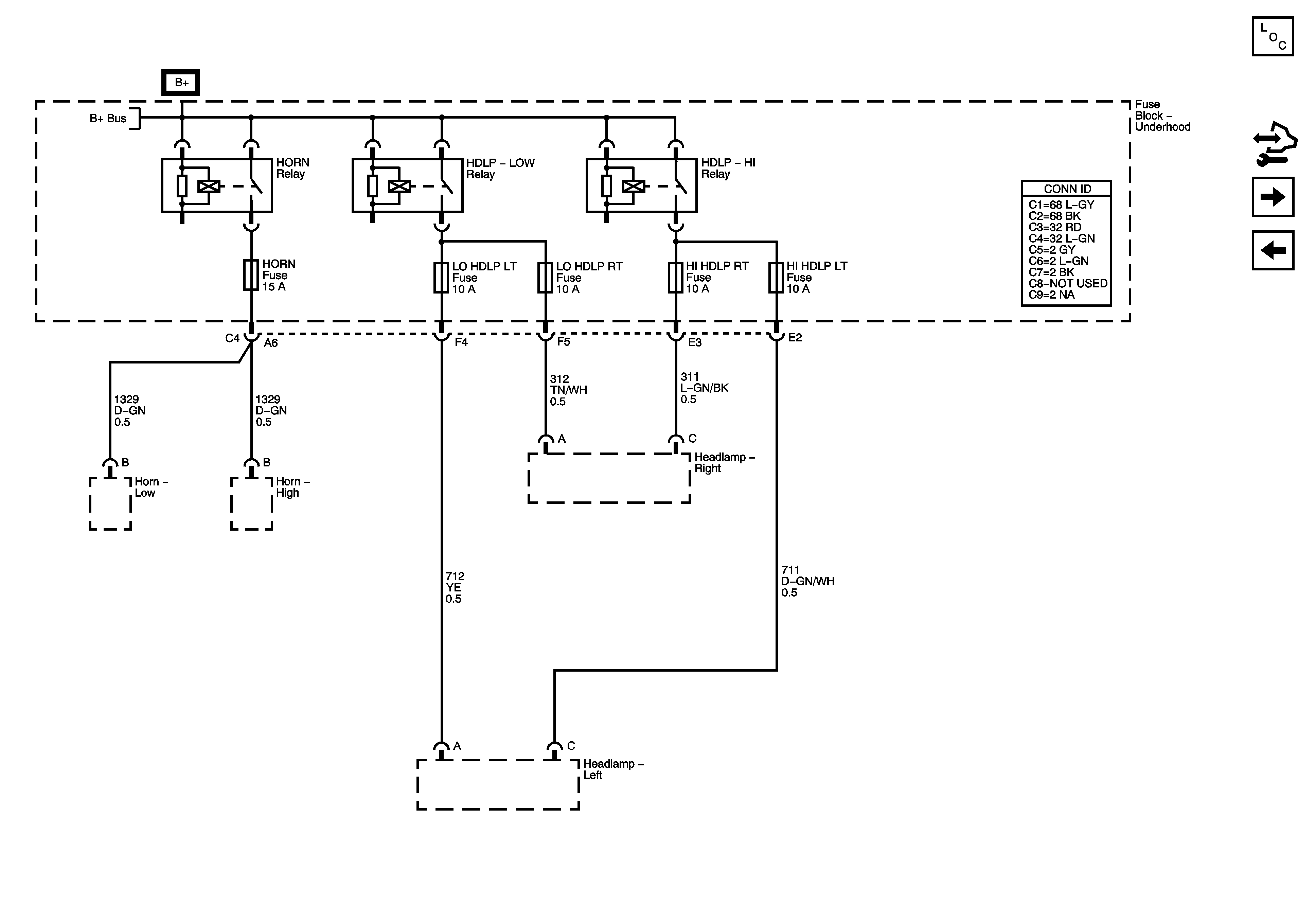
🢒 HI HDLP LT, HI HDLP RT, LO HDLP LT and LO HDLP RT Fuses
HI HDLP LT, HI HDLP RT, LO HDLP LT and LO HDLP RT Fuses
HI HDLP LT, HI HDLP RT, HORN, LO HDLP LT, and LO HDLP RT Fuses
Master Electrical Component List
ETC/ECM, INJ 1, INJ 2 and PCM 1Fuses
4WD, BRAKE, CRUISE, HVAC 1 and IGN 3 Fuses
B+ Bus