GM Service Manual Online
For 1990-2009 cars only
Makes
🢒
Isuzu
🢒
2005
🢒
Ascender - 2WD
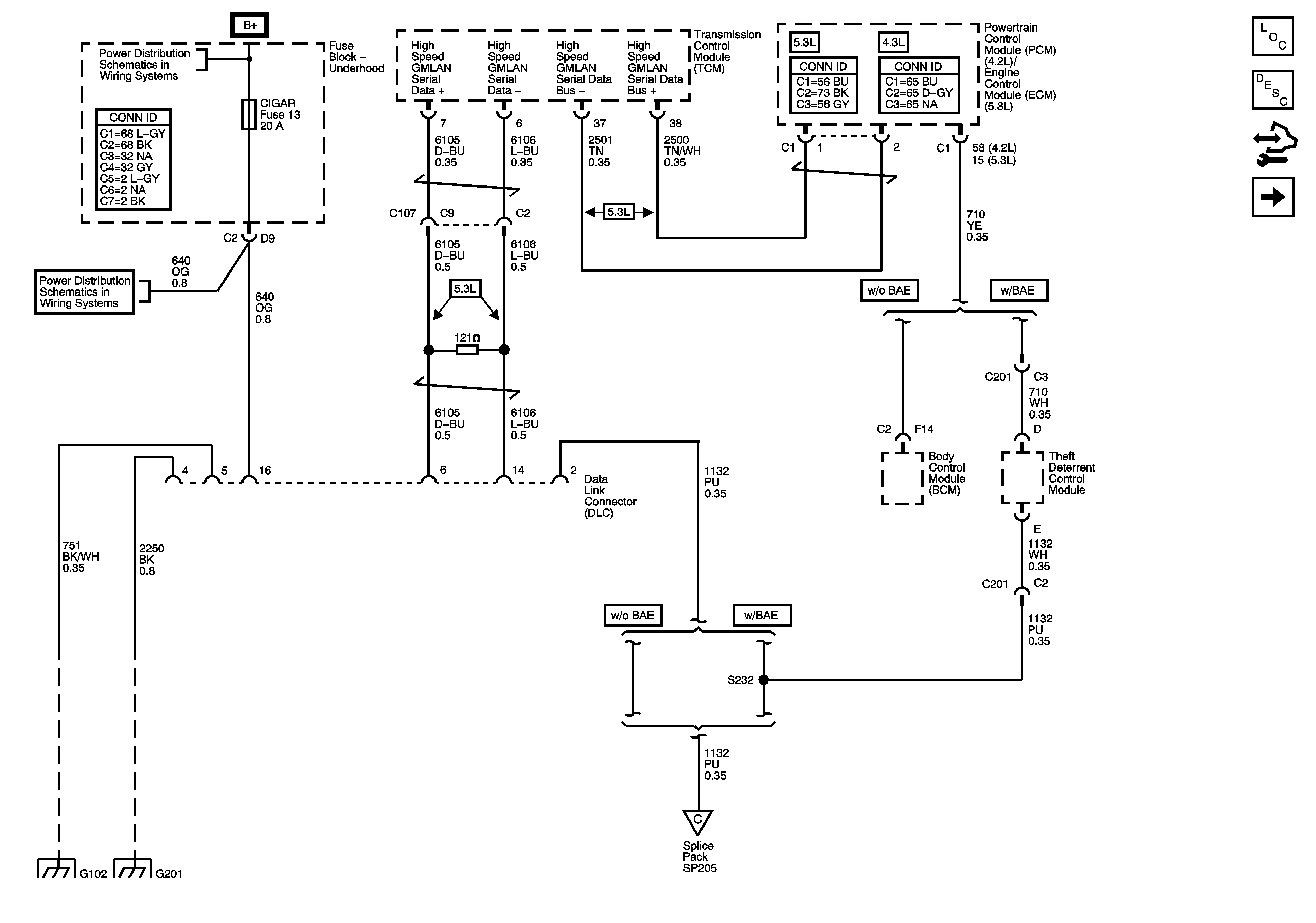
🢒 Power, Ground, Data Link Connector
Power, Ground, Data Link Connector
Power, Ground, Data Link Connector
Master Electrical Component List
Data Link Communications Description and Operation
Control Module References
SP205
B+ Bus - Underhood Fuse Block
ABS, ATC, BLOWER, CIGAR, ECAS, ELEC BRK, FLASH, IPC/DIC, ST/LP, TRAILER, VEH CHMSL, and VEH STOP Fuses
G102
G201 - 1 of 2
SP205