GM Service Manual Online
For 1990-2009 cars only
Makes
🢒
Oldsmobile
🢒
2002
🢒
Aurora
🢒 Power and Grounds
Power and Grounds
Power and Grounds
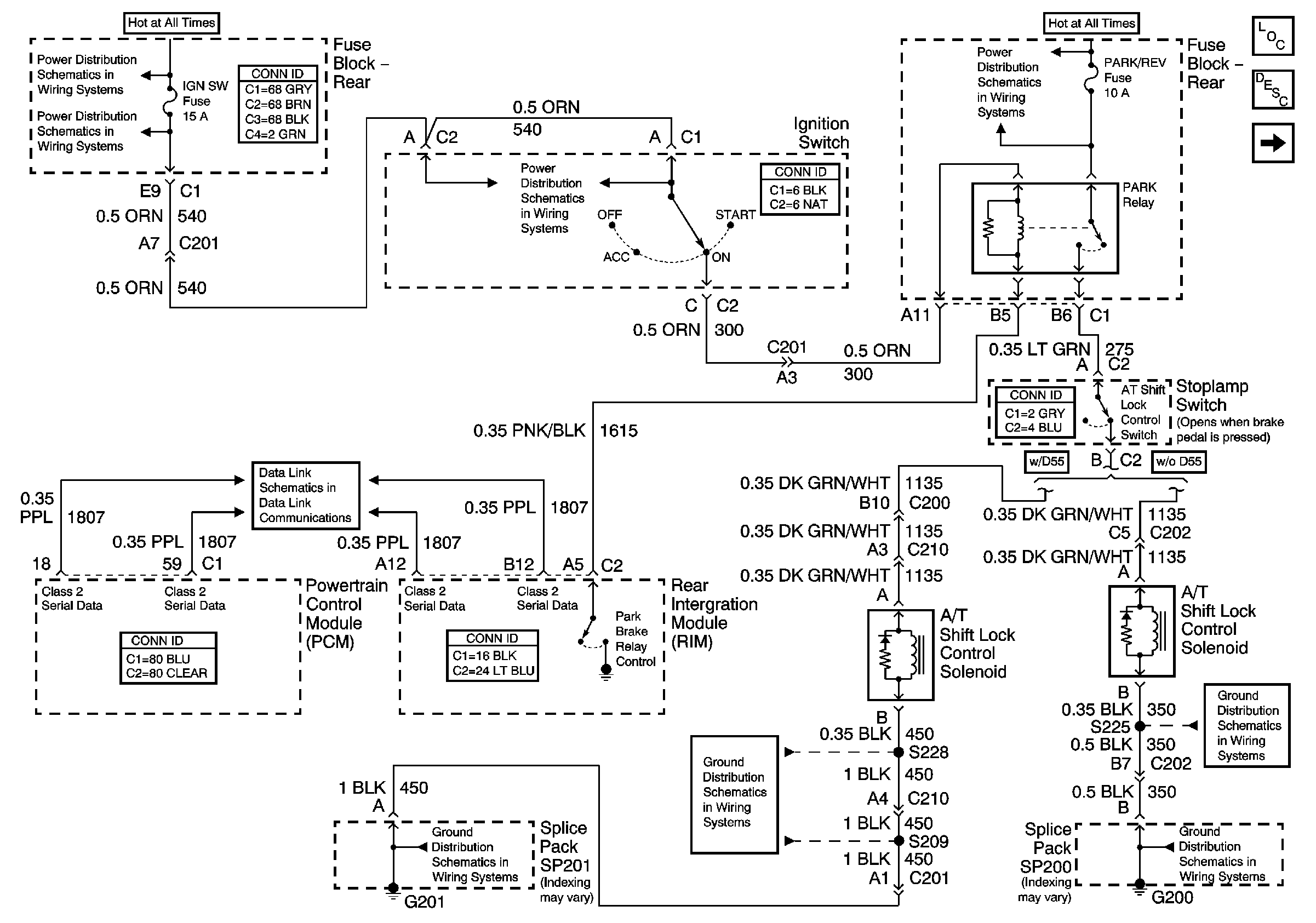
Master Electrical Component List
Automatic Transmission Shift Lock Control Description and Operation
Reverse Lockout Control
IGN SW Fuse (Fuse Block-Rear)
Battery Feed to the Fuse Block-Rear
Battery Feed to the Fuse Block-Rear
Serial Data Class 2
G200
G200
G201 (1 of 2)
G201 (1 of 2)