GM Service Manual Online
For 1990-2009 cars only
Makes
🢒
Pontiac
🢒
2005
🢒
Aztek - FWD
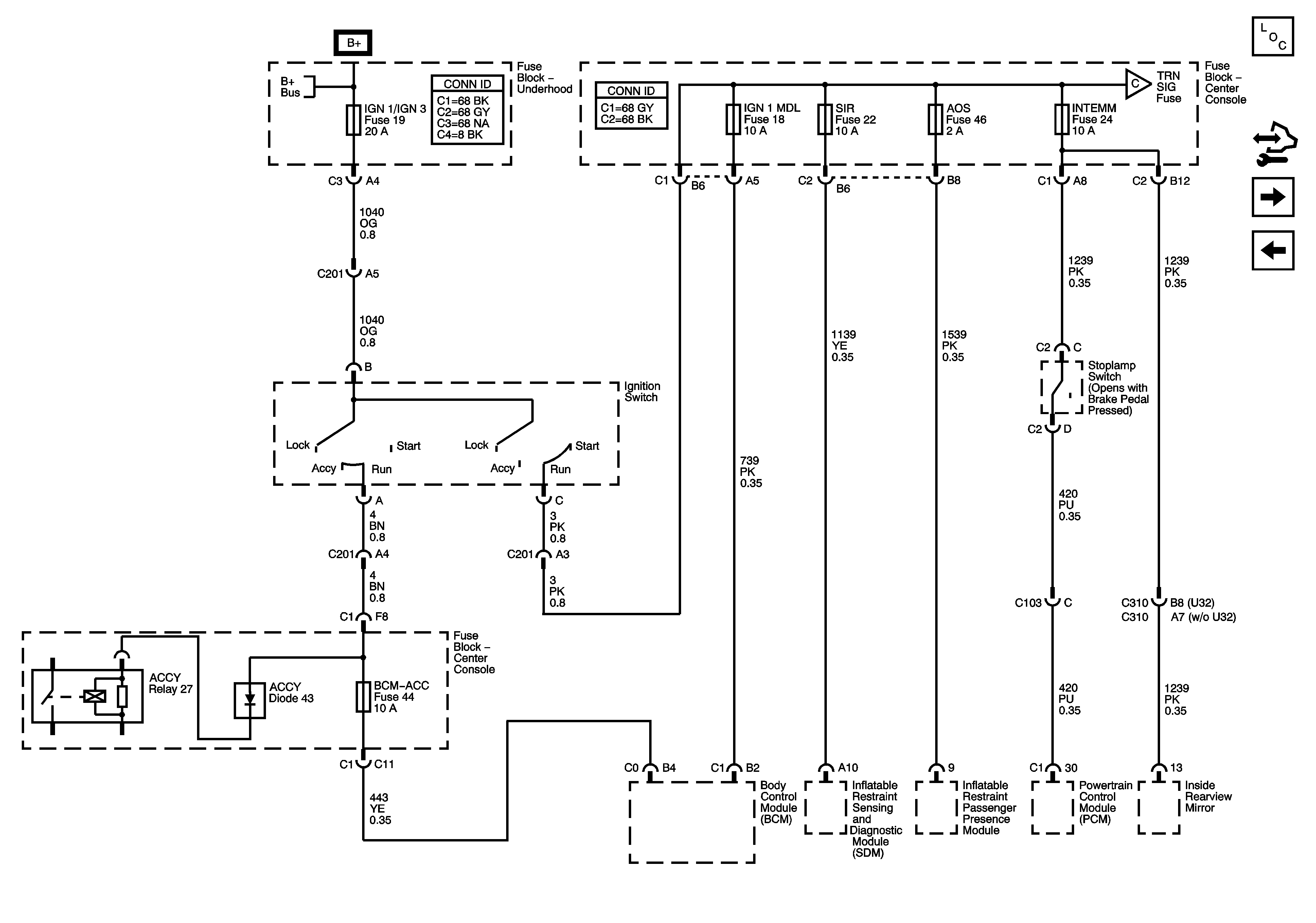
🢒 Ignition Switch - ACCY/RUN, and RUN/START Bus Bars, and BCM-ACC, IGN 1 MDL, INTEMM, and SIR Fuses
Ignition Switch - ACCY/RUN, and RUN/START Bus Bars, and BCM-ACC, IGN 1 MDL, INTEMM, and SIR Fuses
Ignition Switch - ACCY/RUN, and RUN/START Bus Bars and BCM-ACC, IGN 1 MDL, INTEMM and SIR Fuses
Master Electrical Component List
Control Module References
BTSI (3.4L), CRUISE, IGN 1 MAIN, and TRN SIG Fuses
IGN3HVAC Fuse
B+ Bus 1 of 2
BTSI (3.4L), CRUISE, IGN 1 MAIN, and TRN SIG Fuses