GM Service Manual Online
For 1990-2009 cars only
Makes
🢒
Pontiac
🢒
2000
🢒
Bonneville
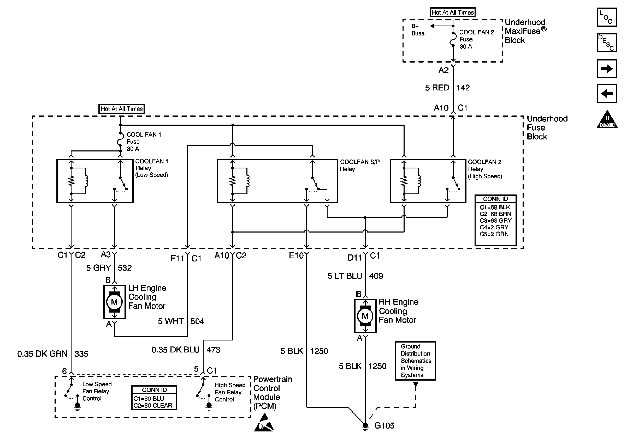
🢒 Engine Cooling Fan Motor Controls
Engine Cooling Fan Motor Controls
Engine Cooling Fan Motor Controls
Engine Controls Components
Powertrain Control Module Description
OBD II Symbol Description Notice
Air Pump Motor and Vacuum Valve Solenoid, NC8 Only
A/C Clutch Control
Handling ESD Sensitive Parts Notice
G105