GM Service Manual Online
For 1990-2009 cars only
Makes
🢒
Pontiac
🢒
2000
🢒
Firebird
🢒 Cell 63
Cell 63
Cell 63
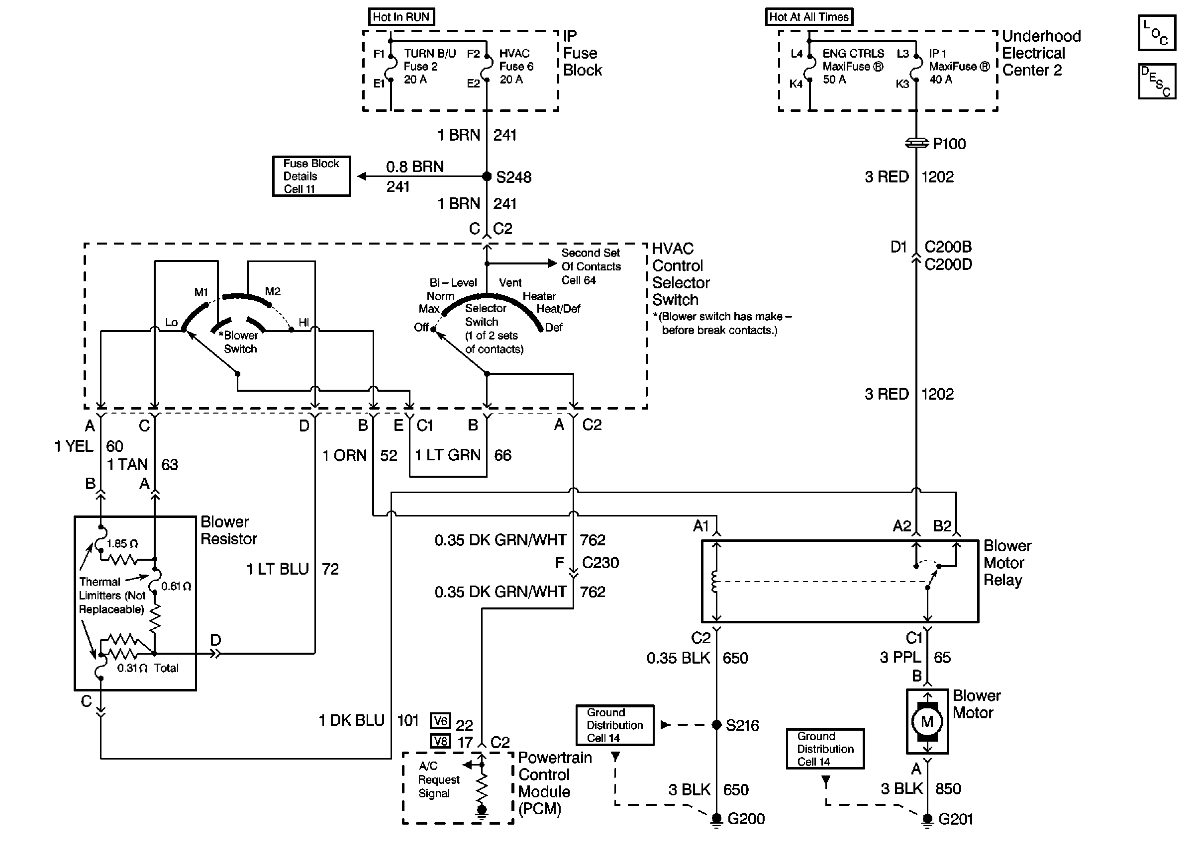
HVAC Components
HVAC Blower Controls Circuit Description
I/P Fuses 1, 2, 5 and 6
G200 DRL, HVAC, Rear Defog
G201