GM Service Manual Online
For 1990-2009 cars only
Makes
🢒
Pontiac
🢒
2000
🢒
Firebird
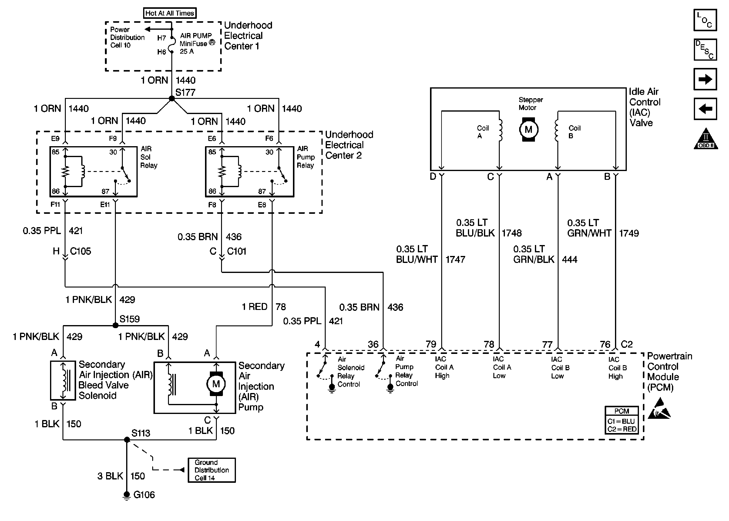
🢒 AIR and IAC
AIR and IAC
AIR and IAC
Engine Controls Components
Secondary Air Injection System Description
TCS Retard Signal, VSS Output and VSS Signal
Heated Oxygen Sensors
OBD II Symbol Description Notice
Fusible Links, IP Fuse Block, and Underhood Electrical Centers
G106
Handling ESD Sensitive Parts Notice
Powertrain Control Module Connector End Views