GM Service Manual Online
For 1990-2009 cars only
Makes
🢒
Pontiac
🢒
2000
🢒
Firebird
🢒 Charging System
Charging System
Charging System
Engine Electrical Components
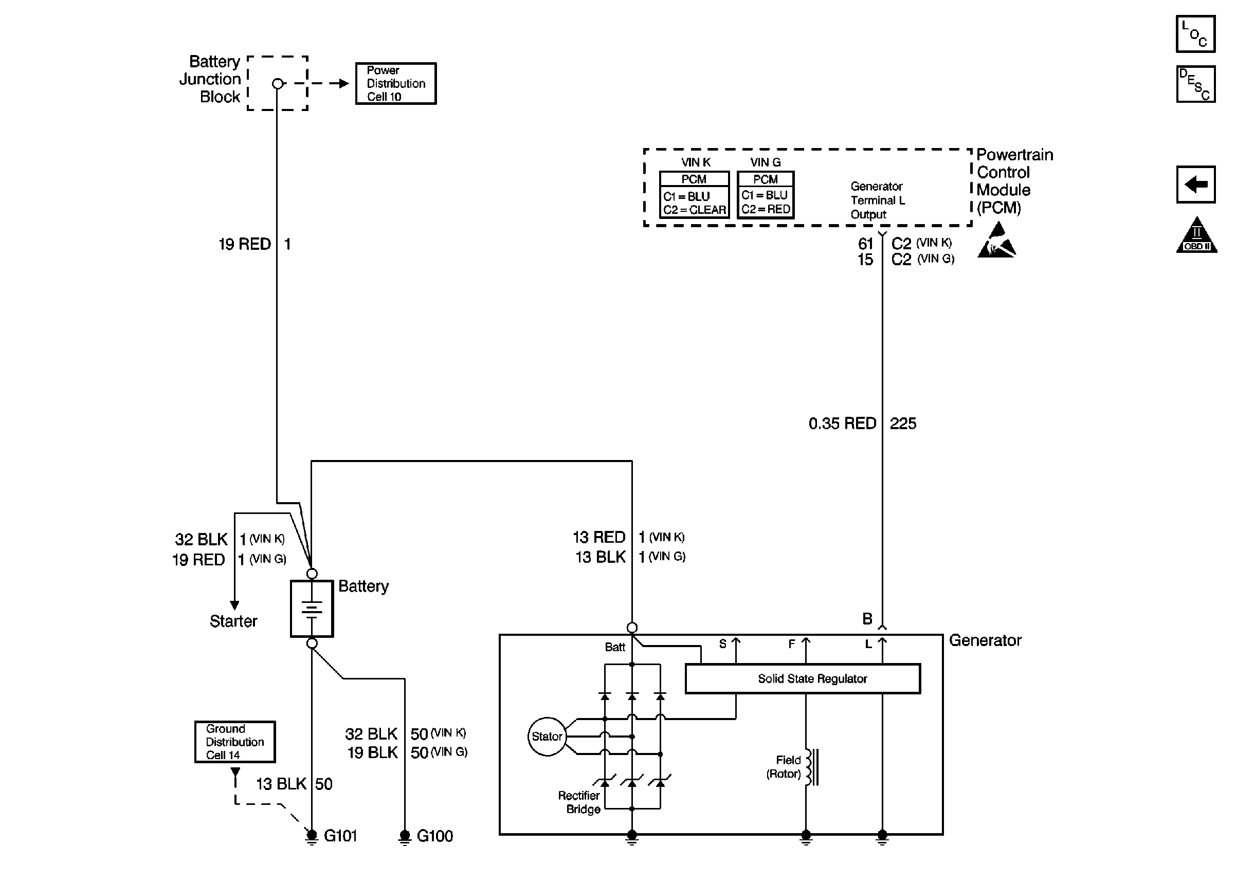
Charging System Circuit Description
Starting System
OBD II Symbol Description Notice
Battery and Underhood Electrical Center 1
Starting System
G100, G101, G102, G109, G111, G202
Powertrain Control Module Connector End Views
Powertrain Control Module Connector End Views