GM Service Manual Online
For 1990-2009 cars only
Makes
🢒
Pontiac
🢒
2000
🢒
Firebird
🢒 Body Control Module and RAP Components
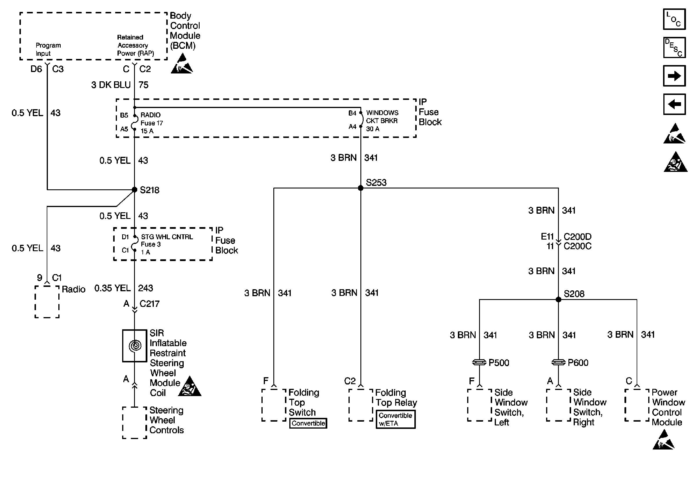
Body Control Module and RAP Components
Body Control Module and RAP Components
Body Control Module Components
Body Control System Circuit Description
Body Control Module and Switch Inputs
Body Control Module, Ignition Switch and Instrument Cluster
Handling ESD Sensitive Parts Notice
SIR Handling Caution