GM Service Manual Online
For 1990-2009 cars only
Makes
🢒
Pontiac
🢒
2000
🢒
Firebird
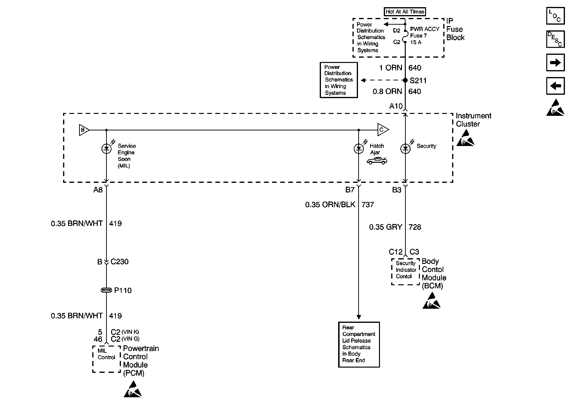
🢒 Instrument Cluster Indicators
Instrument Cluster Indicators
Instrument Cluster Indicators
Instrument Cluster Components
Instrument Cluster Circuit Description
Instrument Cluster Class 2 Indicators
Instrument Cluster Illumination and Indicators
Handling ESD Sensitive Parts Notice
Fusible Links, CIG/ACCY, ENG CTRL, IGN, I/P-1, I/P-2, and PWR ACCY Fuses
Fusible Links, CIG/ACCY, ENG CTRL, IGN, I/P-1, I/P-2, and PWR ACCY Fuses
Instrument Cluster Gauges
Instrument Cluster Class 2 Indicators
Body Control Module, Rear Release Actuator, Relay, and Switch